معايير الجودة برنامج (علم الاجتماع)
الرسالة والأهداف
رسالة برنامج علم الاجتماع بعد التحديث
رسالة البرنامج:
يلتزم برنامج علم الاجتماع بدراسة المجتمع ومشكلاته دراسة علمية دقيقة وإعداد جيل من الباحثين المتخصصين في مجالات العمل الاجتماعي، مزودين بالمعارف والمهارات البحثية ,والعمل على تدعيم قيم المواطنة، والالتزام الأخلاقي في التعليم والبحث العلمي وخدمة المجتمع.
اهداف البرنامج :
1- إعداد اختصاصين اجتماعيين أكاديمياً وميدانياً (نظريا وعمليا) للعمل في مختلف مجالات العمل الاجتماعي .
2- إمداد المجتمع بالكوادر المهنية المتخصصة ، التي تملك المهارات العلمية والتقنية للمساعدة في تنمية المجتمع .
3- إكساب الطلاب المهارات الأساسية في البحث العلمي اللازم لدراسة القضايا والمشكلات الاجتماعية والمساعدة في حلها .
4- إعداد خريج قادر على معرفة مختلف الموضوعات والمفاهيم المرتبطة بعلم الاجتماع وفروعه المختلفة وكيفية توظيفها في مختلف المجالات المهنية .
5- إعداد خريج قادر على إدراك وتفسير مختلف الظواهر الاجتماعية وتفهم أسبابها ودوافع حدوثها .
6- إعداد خريج قادر على العمل في مختلف القطاعات الخدمية والتعليمية ومختلف الإدارات الاجتماعية
7- إعداد خريج قادر على تصميم البحوث الاجتماعية التي تخضع لأصول ومنهج البحث العلمي ، والتي تعده للعمل بمختلف المراكز والهيئات وعمل المسوح الاجتماعية .
8- أعداد خريج قادر على استخدام الوسائل التكنولوجية والبرامج الإحصائية المتقدمة في وضع النتائج المرتبطة بالظواهر الاجتماعية في صورة كمية
السمات المميزة لبرنامج علم الاجتماع بعد التحديث
السمات المميزة للبرنامج:
يوجد به اعضاء هيئة تدريس على درجة عالية من الخبرة والكفاءة والتمييز فهم لديهم من العلم ما يؤهلهم ليكونوا اعضاء في لجان الترقيات .
اعضاء هيئة التدريس هم ممثلون مشرفون للعديد من المخططات العلمية والايديولوجية .
يوفر البرنامج افضل الخدمات التعليمية للطلاب من خلال البرامج التعليمية وفق للمعايير المحلية والوطنية.
يوفر البرنامج التدريب الميداني الذي يكسب الطلاب الخبرة العملية والمهارات في التعامل مع المشكلات الاجتماعية بالمجتمع بشكل واقعي.
اعداد خريج قادر على استيعاب المفاهيم الاساسية والنظريات الاجتماعية وتطبيق المعارف والمهارات المكتسبة في مجالات الحياة العملية المختلفة, بما يتوافق مع متطلبات سوق العمل ووفقاً للمتسجدات العلمية والمجتمعية.
تنوع التخصصات لمواكبة سوق العمل واتاحة فرص عمل متنوعة وتحديث المقررات الدراسية بما يتوافق مع احتياجات ومتطلبات سوق العمل.
معيار القيادة والتنظيم
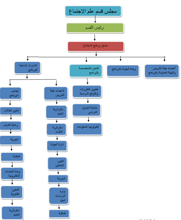
الهيكل الإداري
الهيكل التنظيمي
مدى كفاءة الهيكل التنظيمي
معايير اختيار منسق البرنامج
معايير اختيار منسق برنامج الاجتماع ، ومهامه الادارية
على النحوالاتى :-
1- يعين منسق البرنامج من بين اقدم ثلاثة أساتذة فى البرنامج ، ويكون تعيينه بقرار من رئيس الجامعة بعد أخذ رأى عميد الكلية لمدة ثلاث سنوات قابلة للتجديد لمرة واحدة .
2- فى حالة وجود أقل من ثلاثة أساتذة يكون منسق البرنامج هو أقدمهم .
3- فى حالة خلو البرنامج من الاساتذة ، يقوم بعمل منسق البرنامج قدم الاساتذة المساعدين فيه .
4- يجب ان تتوافر فى منسق البرنامج عدة سمات وخبرات على النحو الاتى :-
لدية خبرات سابقة فى الاشراف والمشاركة فى انشطة القسم والكلية .
لدية رؤية مستقبلية وخطة لتطوير البرنامج .
القدرة على التعامل مع الوسائط الاليكترونية الحديثة .
الالتزام والنزاهة والعلاقة الطيبة مع الزملاء والرؤساء والمرؤسين.
احترام القيم والتقاليد الجامعية والعلاقات الطيبة داخل الوسط الجامعى .
القدرة الادارية والقيادة الرشيدة وحل المشكلات واحترام الرأى الاخر .
5- يجوز تنحية منسق البرنامج عن منصبة ،فى حالة أخلالة بواجباتة الجامعية أو بمقتضيات مسئولياته الرئاسية ، ويكون ذلك بقرار مسبب من رئيس الجامعة بعد أخذ رأى مجلس الكلية .
6- يشرف منسق البرنامج على الشئون العلمية والمالية والادارية فى البرنامج ، وفقا لاحكام القوانين واللوائح والقرارات المعمول بها .
7- يقدم منسق البرنامج بعد العرض على المجلس الدورى ، تقريرا الى عميد الكلية فى نهاية كل عام جامعى عن شئون القسم العلمية والتعليمية والادارية والمالية ، تمهيدا لعرضه على مجلس الكلية .
وقد تم الاعتماد على تحديد تلك المعايير بقانون تنظيم الجامعات ، من المادة 56 حتى المادة 60 مرفق طية منطوق تلك المواد .
معايير اختيار الهيكل التنظيمى لبرنامج الاجتماع، وكيفية رفع كفاءته، وهى على النحو الآتى:
مشاركة أعضاء البرنامج فى اللجان الاستشارية.
مراعاة الخبرات والرغبات فى تشكيل الفرق.
تحديد عدد أفراد الفريق وفق المهام المتعلقة به.
تشكيل فرق متعددة بحسب متطلبات الاعتماد ومعاييره.
بناء القدرات ببرامج تدريبية متنوعة.
توظيف القدرات الذاتية فى تنفيذ التدريب وإدارته.
التدريب على: العمل كفريق – كتابة التقارير
المعايير الأكاديمية
الصفات العامة لخريج قطاع الآداب:
يجب أن يتصف خريج قطاع الآداب بالقدرة على:
الاستفادة من العلوم الأخرى بما يخدم تخصصه.
الربط بين الماضي والحاضر واستشراف المستقبل في ضوء ما لديه من معطيات واقعية.
اتباع مناهج التفكير والبحث العلمي في حل المشكلات التي تواجهه.
التحليل النقدي والتفكير المنطقي.
استخدام المهارات اللغوية للتعامل مع المراجع اللازمة لتخصصه بلغة أجنبية واحدة على الأقل.
استخدام المهارة اللغوية لصياغة المعلومات باللغة العربية (اللغة القومية) بصورة علمية صحيحة.
استخدام الحاسب الآلي ووسائل التكنولوجيا والاتصال الحديثة بالطريقة التي تخدم تخصصه.
توظيف المعارف والعلوم الإنسانية لخدمة المجتمع والبيئة المحيطة به بشكل إيجابي.
إدراك أهمية تخصصه ودوره في المشاركة الإيجابية في بناء المجتمع وتنميته.
اكتساب ثقافة المواطنة والتعامل مع الآخر.
الصفات العامة لخريج قسم علم الاجتماع
يجب أن يتصف خريج قسم الاجتماع بالقدرة على:
استيعاب المفاهيم الأساسية والنظريات والمدارس الفكرية العالمية في مجالات العلوم الإنسانية والاجتماعية.
تحصيل المعلومات من مصادر معرفية متنوعة.
تطبيق البحوث العلمية الحديثة في مجال عمله.
التفاعل مع المستجدات والمتغيرات العالمية التي لها صلة بمجال العلوم الإنسانية وعلم الاجتماع.
تطبيق المعارف والمهارات المكتسبة في مجالات الحياة العملية المختلفة.
النواتج التعليمية المستهدفة لقسم علم الاجتماع
المعارف والفهم
بنهاية هذا البرنامج يجب أن يكون الخريج قادرا على أن :-
أ.1. يميز بين النظريات والمدارس الفكرية في مجال علم الاجتماع ويفهمها.
أ.2. يشرح التطورات العلمية والاتجاهات الحديثة في مجال علم الاجتماع.
أ.3. يفسر الظواهر والمؤثرات المختلفة في مجال علم الاجتماع.
أ.4. يستدل علي العلوم ذات العلاقة بعلم الاجتماع – سواء كانت الإنسانية والتاريخية أم الطبيعية- بالقدر الذي يمكنه من متابعة تخصصه.
أ.5. يفسر الصيغ البحثية الرئيسية في مجال علم الاجتماع، ومناهج البحث وأدواته وأساليب القياس.
أ.6. يعرف أخلاقيات البحث العلمي والممارسة المهنية في مجال علم الاجتماع.
أ.7. يحدد المعلومات المتعلقة بوطنه وحضارته ومجتمعه.
المهارات الذهنية
بنهاية هذا البرنامج يجب أن يكون الخريج قادرا على أن :-
ب.1. يطبق المنهج العلمي في التفكير وطرق الاستدلال فى دراسة الظواهر المجتمعية.
ب.2. يحل المشكلات الاجتماعية واقتراح حلول مختلفة لها.
ب.3. يستخدم التفكير الناقد.
ب.4. يتناول أسئلة ومشكلات بحثية.
ب.5. يوضح الظواهر المختلفة في مجال علم الاجتماع.
ب-6. يبين العلاقات السياقية للأساليب المختلفة في علم الاجتماع ويميز بينها.
ب-7. يحلل النصوص الاجتماعية باللغة الأوربية .
ج. المهارات المهنية
بنهاية هذا البرنامج يجب أن يكون الخريج قادرا على أن :-
ج.1. يقيم المعلومات المختلفة لتكنولوجيا المعلومات الحديثة ويستخدمها فى مجال علم الاجتماع.
ج.2. ينظم البيانات الواقعية (الكمية والكيفية) والتاريخية وتحليلها، وإعداد تقارير عنها.
ج.3. يفسر البيانات الاجتماعية الميدانية ويعد تقارير عنها.
ج.3. يشرح كيفية تطبيق البحوث الميدانية وإجراء المسموح الاجتماعية.
ج.4. يقوم بكتابة تقارير علمية موضوعية لزيارات ميدانية.
ج.5. يصمم الأدوات البحثية وتطبيقها.
ج.6. يفسر المشاركة في تخطيط وتقويم مشروعات التنمية الاجتماعية.
ج.7. يقترح دراسات الجدوى الاجتماعية.
د. المهارات العامة والمنقولة
بنهاية هذا البرنامج يجب أن يكون الخريج قادرا على أن :-
د.1. يستخدم إمكانات الحاسوب والوسائط التكنولوجية الحديثة في التواصل والاطلاع والبحث عن المعلومات في مجال علم الاجتماع.
د.2. يعمل في فريق ويديره.
د.3. يعبر عن أفكاره بدقة سواء بصورة مكتوبة أو شفاهة.
د.4. يتعامل بلغة أجنبية واحدة على الأقل تحدثا وكتابة.
د.5. يطبق أساليب حل المشكلات سواء بين الأفراد أو في إطار مؤسسي بكفاءة.
الاحتياجات الفعلية لسوق العمل في مجال علم الاجتماع
بعد التشاور مع أطراف المجتمع المدني وممثلين عن المؤسسات التعليمية والخدمية والحكومية التي تقبل على تشغيل خريجي برنامج علم الاجتماع، أوصى الحضور بضرورة توافر بعض الصفات التي يجب أن يتحلى بها خريجي البرنامج، وكانت أهم المواصفات بشكل عام تتمثل في الأتي:
التحلي بمواصفات بعض العلوم الأخرى القريبة من تخصص علم الاجتماع، كالفلسفة وعلم النفس…إلخ.
الاهتمام بالمهارات اللغوية في اللغة العربية واللغات الأجنبية.
الاهتمام بالرقمنة والذكاء الاصطناعي.
زيادة الاهتمام بمهارات البحث العلمي.
الاهتمام بالمشاركات المجتمعية والتفاعل أكثر مع خدمة المجتمع.
الاهتمام بقضايا العصر الحالي وتسليح الخريجين بمهارات التعامل مع المستجدات المعاصرة.
مقدمة
يشمل قطاع الآداب برامج العلوم الإنسانية والاجتماعية، ونظرًا لتنوع هذا القطاع بصورة تجعل من الصعب إيجاد تعريف واحد، يشمل جميع التخصصات التي يحتويها، فإن المعايير العامة لهذا لهذا القطاع ينظر إليها من خلال المعايير الخاصة بكل برنامج. ويهدف القطاع التعليمي في مجال الآداب إلى سد حاجات المجتمع من الخريجين المتخصصين في مجالات العلوم الإنسانية والاجتماعية، على أن يكونوا مؤهلين للقيام بدورهم في تنمية المجتمع.
المعايير القومية الأكاديمية المرجعية لقطاع الآداب
المواصفات العامة للخريج
يجب أن يكون الخريج قادرا على أن:
الاستفادة من العلوم الأخرى بما يخدم تخصصه.
الربط بين الماضي والحاضر واستشراف المستقبل في ضوء ما لديه من معطيات واقعية.
اتباع مناهج التفكير والبحث العلمي في حل المشكلات التي تواجهه.
التحليل النقدي والتفكير المنطقي.
استخدام المهارات اللغوية للتعامل مع المراجع اللازمة لتخصصه بلغة أجنبية واحدة على الأقل.
استخدام المهارة اللغوية لصياغة المعلومات باللغة العربية (اللغة القومية) بصورة علمية صحيحة.
استخدام الحاسب الآلي ووسائل التكنولوجيا والاتصال الحديثة بالطريقة التي تخدم تخصصه.
توظيف المعارف والعلوم الإنسانية لخدمة المجتمع والبيئة المحيطة به بشكل إيجابي.
إدراك أهمية تخصصه ودوره في المشاركة الإيجابية في بناء المجتمع وتنميته.
اكتساب ثقافة المواطنة والتعامل مع الآخر.
المعرفة والفهم
يجب أن يكون الخريج قد اكتسب المعارف وقادرا على فهم:
النظريات والمدارس الفكرية فى مجال التخصص.
التطورات العلمية والإتجاهات الحديثة فى مجال تخصصه .
الظواهر و المؤثرات المختلفة فى مجال تخصصه.
العلوم ذات العلاقة بالتخصص سواء كانت: الإنسانية أم الاجتماعية أم الطبيعية- بالقدر الذى يمكنه من متابعة تخصصه.
الصيغ البحثية الرئيسية فى مجال تخصصه، ومناهج البحث وأدواته وأساليب القياس.
أخلاقيات البحث العلمى والممارسة المهنية فى مجال تخصصه.
المهارات الذهنية
يجب أن يكون الخريج قادرا على أن:
تطبيق المنهج العلمي في التفكير وطرق الاستدلال فى دراسة الظواهر المجتمعية.
حل المشكلات المجتمعبة واقتراح حلول مختلفة لها.
يستخدم التفكير الناقد.
يطرح أسئلة ومشكلات بحثية.
يوضح الظواهر المختلفة في مجال العلوم الانسانية.
يبين العلاقات السياقية للأساليب المختلفة في العلوم الانسانية ويميز بينها.
المهارات العملية والمهنية
يجب أن يكون الخريج قادراً على أن:
يقيم المعلومات المختلفة لتكنولوجيا المعلومات الحديثة ويستخدمها فى مجال العلوم الانسانية.
ينظم البيانات الواقعية (الكمية والكيفية) والتاريخية وتحليلها، وإعداد تقارير عنها.
يفسر البيانات الاجتماعية الميدانية ويعد تقارير عنها.
يشرح كيفية تطبيق البحوث الميدانية وإجراء المسموح.
يقوم بكتابة تقارير علمية موضوعية لزيارات ميدانية.
يصمم الأدوات البحثية وتطبيقها.
يفسر المشاركة في تخطيط وتقويم مشروعات التنمية الاجتماعية.
يقترح دراسات الجدوى الاجتماعية.
المهارات العامة والمنقولة
يجب أن يكون الخريج قادراً على أن:
يستخدم إمكانات الحاسوب والوسائط التكنولوجية الحديثة في التواصل والاطلاع والبحث عن المعلومات في مجال العلوم الانسانية.
يعمل في فريق ويديره.
يعبر عن أفكاره بدقة سواء بصورة مكتوبة أو شفاهة.
يتعامل بلغة أجنبية واحدة على الأقل تحدثا وكتابة.
يطبق أساليب حل المشكلات سواء بين الأفراد أو في إطار مؤسسي بكفاءة.
المعايير الأكاديمية المرجعية لـقطاع الآداب
مواصفات خريج برنامج الاجتماع
بالإضافة إلى المواصفات العامة لخريج كليات قطاع الآداب يجب أن يكون خريج برنامج الاجتماع قادرا على أن:
استيعاب المفاهيم الأساسية والنظريات والمدارس الفكرية العالمية في مجالات العلوم الإنسانية والاجتماعية.
تحصيل المعلومات من مصادر معرفية متنوعة.
تطبيق البحوث العلمية الحديثة في مجال عمله.
التفاعل مع المستجدات والمتغيرات العالمية التي لها صلة بمجال العلوم الإنسانية وعلم الاجتماع.
تطبيق المعارف والمهارات المكتسبة في مجالات الحياة العملية المختلفة.
المعرفة والفهم
بالإضافة إلى المعارف والمفاهيم العامة لخريج كليات قطاع الآداب يجب أن يكون خريج برنامج الاجتماع قادرا على أن:
يميز بين النظريات والمدارس الفكرية في مجال علم الاجتماع ويفهمها.
يشرح التطورات العلمية والاتجاهات الحديثة في مجال علم الاجتماع.
يفسر الظواهر والمؤثرات المختلفة في مجال علم الاجتماع.
يستدل علي العلوم ذات العلاقة بعلم الاجتماع – سواء كانت الإنسانية والتاريخية أم الطبيعية- بالقدر الذي يمكنه من متابعة تخصصه.
يفسر الصيغ البحثية الرئيسية في مجال علم الاجتماع، ومناهج البحث وأدواته وأساليب القياس.
يعرف أخلاقيات البحث العلمي والممارسة المهنية في مجال علم الاجتماع.
يحدد المعلومات المتعلقة بوطنه وحضارته ومجتمعه.
المهارات الذهنية
بالإضافة إلى المهارات الذهنية العامة لخريج كليات قطاع الآداب يجب أن يكون خريج برنامج الاجتماع قادرا على أن:
يطبق المنهج العلمي في التفكير وطرق الاستدلال فى دراسة الظواهر المجتمعية
يحل المشكلات الاجتماعية واقتراح حلول مختلفة لها.
يستخدم التفكير الناقد.
يتناول أسئلة ومشكلات بحثية.
يوضح الظواهر المختلفة في مجال علم الاجتماع.
يبين العلاقات السياقية للأساليب المختلفة في علم الاجتماع ويميز بينها.
يحلل النصوص الاجتماعية باللغة الأوربية .
المهارات العملية والمهنية
بالإضافة إلى المهارات المهنية والعملية العامة لخريج كليات قطاع الآداب يجب أن يكون خريج برنامج الاجتماع قادرا على أن:
يقيم المعلومات المختلفة لتكنولوجيا المعلومات الحديثة ويستخدمها فى مجال علم الاجتماع.
ينظم البيانات الواقعية (الكمية والكيفية) والتاريخية وتحليلها، وإعداد تقارير عنها.
يفسر البيانات الاجتماعية الميدانية ويعد تقارير عنها.
يشرح كيفية تطبيق البحوث الميدانية وإجراء المسموح الاجتماعية.
يقوم بكتابة تقارير علمية موضوعية لزيارات ميدانية.
يصمم الأدوات البحثية وتطبيقها.
يفسر المشاركة في تخطيط وتقويم مشروعات التنمية الاجتماعية.
يقترح دراسات الجدوى الاجتماعية.
المهارات العامة والمنقولة
بالإضافة إلى المهارات العامة والمنقولة لخريج كليات قطاع الآداب يجب أن يكون خريج برنامج الاجتماع قادرا على أن:
يستخدم إمكانات الحاسوب والوسائط التكنولوجية الحديثة في التواصل والاطلاع والبحث عن المعلومات في مجال علم الاجتماع.
يعمل في فريق ويديره.
يعبر عن أفكاره بدقة سواء بصورة مكتوبة أو شفاهة.
يتعامل بلغة أجنبية واحدة على الأقل تحدثا وكتابة.
يطبق أساليب حل المشكلات سواء بين الأفراد أو في إطار مؤسسي بكفاءة.
المصطلحات
مؤسسة التعليم العالي
هي الكليات أو المعاهد العليا التابعة لوزارة التعليم العالي والدولة للبحث العلمي، أو الكليات التابعة لجامعة الأزهر، والتي تقدم برامج تعليمية.
مواصفات الخريج
مجموعة من الصفات الناتجة من اكتساب المعارف مع المهارات عند دراسته لبرنامج دراسي معين، توضح ما يجب أن يتصف به الخريج عند الانتهاء من دراسة البرنامج.
المعايير القومية الأكاديمية المرجعية (NARS)
المعايير الأكاديمية للبرامج التعليمية المختلفة، والتي أعدتها الهيئة بالاستعانة بخبراء متخصصين، وممثلين لمختلف قطاعات المستفيدين، وتمثل هذه المعايير الحد الأدنى المطلوب تحقيقه للاعتماد.
المعايير الأكاديمية
المعايير الأكاديمية المرجعية، والتي تتبناها المؤسسة، وتعتمد من الهيئة، بشرط أن يكون مستواها أعلى من الحد الأدنى للمعايير الأكاديمية القومية المرجعية.
العلامات المرجعية
جمل وصفية إرشادية يتوقع أن يكتسبها الخريج في صورة مخرجات تعلم بالبرنامج وتمكن من مقارنة المخرجات ومراجعتها وتقييمها وفق معايير متفق عليها.
البرنامج التعليمي
تتضمن المناهج والمقررات والأنشطة التي تكسب الطالب المعرفة، والمهارات، والقيم اللازمة، لتحقيق أهداف تعليمية مخططة، وفى تخصص دراسي محدد.
مخرجات التعلم المستهدفة (ILOs)
المعارف والفهم والمهارات المرتبطة بموضوعات التخصص المستهدفة بالمؤسسة التي يتم اكتسابها للمتعلم بعد إتمامه نشاط تعليمي محدد.
المعارف والمفاهيم
المعرفة هي المعلومات المستهدفة التي يتم اكتسابها من نشاط تعليمي وتضمن الحقائق والنظريات، والقواعد، والمصطلحات، أما الفهم فيضمن فهم المعاني وتفسيرات المواضيع التعليمية.
المهارات الذهنية
هي المهارات التي يعمل فيها الخريج ذهنه، اعتمادا على المعارف والمفاهيم والمهارات المهنية، التي اكتسبها أثناء الدراسة لتحقيق هدف معين.
المهارات المهنية والعملية
هي مجموعة المهارات ذات العلاقة بالمهنة، والتي يستطيع معها الخريج أن يمارس مهنته بأقل قدر من المخاطر.
المهارات العامة والمنقولة
هي المهارات الواجب توافرها في الخريجين، والتي تتيح لهم الارتقاء بأدائهم أثناء ممارسة المهنة، أو تساعدهم على تغيير توجهاتهم، طبقا لمتطلبات سوق العمل، وتضم هذه المهارات أربع مجموعات رئيسية، هي: اللغة الأجنبية، واستخدام تكنولوجيا المعلومات، والتواصل مع الآخرين، والإدارة، وتحدد المؤسسة التعليمية الحد الأدنى الواجب استيفاؤه أثناء الدراسة من كل من هذه المهارات، طبقا لرسالتها.
معيار تصميم البرنامج
توصيف مقررات الفرقة الأولى
توصيف مقررات الفرقة الثانية
توصيف مقررات الفرقة الثالثة
توصيف مقررات الفرقة الرابعة
نموذج رقم (13)
جامعة سوهاج
كلية الآداب
قسم الاجتماع
توصيف برنامج دراسي
أ- معلومات أساسية:
1- اسم البرنامج: ليسانس الآداب ( الاجتماع )
2- طبيعة البرنامج: (أحادي)
*- القسم المسئول عن البرنامج: الاجتماع تاريخ إقرار البرنامج: 1997
*- موقع القسم: http://sohagsociology.googlepages.com
ب- معلومات متخصصة:
1- الأهداف العامة للبرنامج:
* يتصف خريج علم الاجتماع بالقدرة على :-
1/1: استيعاب المفاهيم الأساسية والنظريات والمدارس الفكرية العالمية في مجالات العلوم الإنسانية والاجتماعية 0
1/2: تحصيل المعلومات من مصادر معرفية متنوعة0
1/3: تطبيق البحوث العلمية الحديثة0
1/4: التفاعل مع المستجدات والمتغيرات العالمية التى لها صلة بالعلم بمجال العلوم الإنسانية وعلم الاجتماع0
1/5: تطبيق المعارف والمهارات المكتسبة في مجالات الحياة العملية المختلفة0
2- المخرجات التعليمية المستهدفة من البرنامج:
2/أ: المعرفة والفهم:* أن يكون الطالب قادرا على :-
أ.1. يميز بين النظريات والمدارس الفكرية في مجال علم الاجتماع ويفهمها.
أ.2. يتعرف التطورات العلمية والاتجاهات الحديثة في مجال علم الاجتماع.
أ.3. يدرس الظواهر والمؤثرات المختلفة في مجال علم الاجتماع.
أ.4. يستدل علي العلوم ذات العلاقة بعلم الاجتماع – سواء كانت الإنسانية والتاريخية أم الطبيعية- بالقدر الذي يمكنه من متابعة تخصصه.
أ.5. يطبق الصيغ البحثية الرئيسية في مجال علم الاجتماع، ومناهج البحث وأدواته وأساليب القياس.
أ.6. يتعرف أخلاقيات البحث العلمي والممارسة المهنية في مجال علم الاجتماع.
أ.7. يحدد المعلومات المتعلقة بوطنه وحضارته ومجتمعه.
المهارات الذهنية
ب.1. يطبق المنهج العلمي في التفكير وطرق الاستدلال فى دراسة الظواهر المجتمعية.
ب.2. يحل المشكلات الاجتماعية واقتراح حلول مختلفة لها.
ب.3. يستخدم التفكير الناقد.
ب.4. يطرح أسئلة ومشكلات بحثية.
ب.5. يوضح الظواهر المختلفة في مجال علم الاجتماع.
ب-6. يبين العلاقات السياقية للأساليب المختلفة في علم الاجتماع ويميز بينها.
ب-7. يحلل النصوص الاجتماعية باللغة الأوربية .
ج. المهارات المهنية
ج.1. يقيم المعلومات المختلفة لتكنولوجيا المعلومات الحديثة ويستخدمها فى مجال علم الاجتماع.
ج.2. ينظم البيانات الواقعية (الكمية والكيفية) والتاريخية وتحليلها، وإعداد تقارير عنها.
ج.3. يحلل البيانات الاجتماعية الميدانية ويعد تقارير عنها.
ج.3. يشرح كيفية تطبيق البحوث الميدانية وإجراء المسموح الاجتماعية.
ج.4. يقوم بكتابة تقارير علمية موضوعية لزيارات ميدانية.
ج.5. يصمم الأدوات البحثية وتطبيقها.
ج.6. يفسر المشاركة في تخطيط وتقويم مشروعات التنمية الاجتماعية.
ج.7. يقترح دراسات الجدوى الاجتماعية.
د. المهارات العامة والمنقولة
د.1. يستخدم إمكانات الحاسوب والوسائط التكنولوجية الحديثة في التواصل والاطلاع والبحث عن المعلومات في مجال علم الاجتماع.
د.2. يعمل في فريق ويديره.
د.3. يعبر عن أفكاره بدقة سواء بصورة مكتوبة أو شفاهة.
د.4. يتعامل بلغة أجنبية واحدة على الأقل تحدثا وكتابة.
د.5. يطبق أساليب حل المشكلات سواء بين الأفراد أو في إطار مؤسسي بكفاءة.
3- المعايير الأكاديمية للبرنامج:
*- تبني القسم المعايير الأكاديمية القياسية المرجعية لقطاع الآداب والعلوم الإنسانية عن الهيئة القومية لضمان الجودة والاعتماد بجمهورية مصر العربية NARS 0
4- العلامات المرجعية: لا يوجد
5- هيكل ومكونات البرنامج:
أ- مدة البرنامج: (4 سنوات )0
ب- هيكل البرنامج: ( ثمان فصول دراسية)0
عدد الساعات/ عدد الوحدات: | نظري | 180 | عملي | 18 | إجمالي | 198 |
إلزامي | 198 | انتقائي | اختياري | |||
مقررات العلوم الأساسية: | عدد الساعات | 10 | النسبة المئوية | 5% | ||
مقررات العلوم الاجتماعية والإنسانية: | عدد الساعات | النسبة المئوية | 12,1% | |||
مقررات علوم التخصص: | عدد الساعات | النسبة المئوية | 66,7% | |||
مقررات من علوم أخرى (حاسب آلي) و…. إلخ | عدد الساعات | النسبة المئوية | 4 % | |||
التدريب الميداني: | 12,1% | |||||
ج- مستويات البرنامج (في نظام الساعات المعتمدة): لا يوجد
د- مقررات البرنامج:
أ- إلزامي:
كود أو رقم المقرر | اسم المقرر | عدد الوحدات | عدد الساعات الأسبوعية | الفرقة | الفصل الدراسي | ||
نظري | تمارين | عملي | |||||
Soci 111 | مدخل علم الاجتماع. | 14 | 4 | الأولي | الأول | ||
Soci 112 | الأنثروبولوجيا الاجتماعية. | 14 | 4 | الأولي | الأول | ||
Phlos 113 | المدخل إلى الفلسفة. | 14 | 4 | الأولي | الأول | ||
Arab 114 | لغة عربية (نحو وتعبير). | 14 | 4 | الأولي | الأول | ||
Psych 115 | علم النفس العام. | 14 | 4 | الأولي | الأول | ||
Soci 116 | مقدمة في الاحصاء الاجتماعي. | 14 | 4 | الأولي | الأول | ||
Comp 117 | الحاسب الآلي. | 14 | 2 | 2 | الأولي | الأول | |
Soci 121 | الاجتماع العائلي. | 14 | 4 | الأولي | الثاني | ||
Eng 122 | لغة أوربية (نحو وتعبير). | 14 | 4 | الأولي | الثاني | ||
Soci 123 | علم اجتماع البيئة. | 14 | 4 | الأولي | الثاني | ||
Soci 124 | بناء المجتمع ونظمه. | 14 | 4 | الأولي | الثاني | ||
Soci 125 | الخدمة الاجتماعية. | 14 | 4 | الأولي | الثاني | ||
127 Geo | جغرافيا السكان. | 14 | 3 | الأولي | الثاني | ||
Law 126 | حقوق الإنسان | 14 | 2 | الأولى | الثانى | ||
Soci 211 | الاجتماع الاقتصادي. | 14 | 4 | الثانية | الأول | ||
Soci 212 | الاجتماع السياسي. | 14 | 4 | الثانية | الأول | ||
Soci 213 | الإحصاء الاجتماعي جزء ثان | 14 | 4 | الثانية | الأول | ||
Soci 214 | العمل مع الجماعات. | 14 | 4 | الثانية | الأول | ||
Soci 215 | نصوص متخصصة بلغة أوربية حديثة. | 14 | 4 | الثانية | الأول | ||
Soci 216 | تدريب ميداني (1). | 14 | 2 | 4 | الثانية | الأول | |
217 Geo | جغرافيا البيئة. | 14 | 3 | الثانية | الأول | ||
Soci 221 | تاريخ الفكر الاجتماعي. | 14 | 4 | الثانية | الثاني | ||
Soci 222 | علم اجتماع السكان. | 14 | 4 | الثانية | الثاني | ||
Soci 223 | النظريات الاجتماعية الكلاسكية. | 14 | 4 | الثانية | الثاني | ||
Psych 224 | علم النفس الاجتماعي. | 14 | 4 | الثانية | الثاني | ||
Soci 225 | الأنثروبولوجيا الثقافية. | 14 | 4 | الثانية | الثاني | ||
Soci 226 | التنمية السياسية. | 14 | 4 | الثانية | الثاني | ||
227 Soci | علم الاجتماع الطبي. | 14 | 2 | الثانية | الثاني | ||
Soci 311 | علم الاجتماع الريفي. | 14 | 4 | الثالثة | الأول | ||
Soci 312 | علم اجتماع التنمية. | 14 | 4 | الثالثة | الأول | ||
Soci 313 | إدارة مؤسسات. | 14 | 4 | الثالثة | الأول | ||
Soci 314 | المجتمعات المستحدثة. | 14 | 4 | الثالثة | الأول | ||
Soci 315 | التخطيط الاجتماعي. | 14 | 4 | الثالثة | الأول | ||
Soci 316 | علم الاجتماع التربوي. | 14 | 4 | الثالثة | الثاني | ||
Soci 321 | مناهج البحث الاجتماعي. | 14 | 4 | الثالثة | الثاني | ||
Soci 322 | علم اجتماع الإدارة. | 14 | 4 | الثالثة | الثاني | ||
323 Soci | نصوص اجتماعية بلغة اوروبية. | 14 | 4 | الثالثة | الثاني | ||
Soci 324 | المتغير الاجتماعي. | 14 | 4 | الثالثة | الثاني | ||
Soci 325 | تدريب ميداني (مستوى ثان). | 14 | 2 | 4 | الثالثة | الثاني | |
Soci 326 | نظم سياسية وعلاقات دولية. | 14 | 4 | الثالثة | الثاني | ||
327 Hist | تاريخ مصر الاجتماعي. | 14 | 4 | الثالثة | الثاني | ||
Soci 411 | علم الاجتماع القانوني. | 14 | 4 | الرابعة | الأول | ||
Soci 412 | العمل مع المجتمعات. | 14 | 4 | الرابعة | الأول | ||
Soci 413 | تطبيقات الحاسب الآلي. | 14 | 4 | 2 | الرابعة | الأول | |
Soci 414 | نصوص متخصصة بلغة أوربية. | 14 | 4 | الرابعة | الأول | ||
Soci 415 | بحث اجتماعي مع التطبيق (1). | 14 | 4 | الرابعة | الأول | ||
Pub.rel 416 | العلاقات العامة | 14 | 4 | الرابعة | الأول | ||
Soci 421 | اجتماع حضري. | 14 | 4 | الرابعة | الثاني | ||
Soci 422 | اجتماع صناعي. | 14 | 4 | الرابعة | الثاني | ||
Soci 423 | علم الاجتماعي الجنائي. | 14 | 4 | 4 | الرابعة | الثاني | |
Soci 424 | نظرية اجتماعية معاصرة. | 14 | 4 | الرابعة | الثاني | ||
Soci 425 | مشكلات المجتمع المصري. | 14 | 4 | الرابعة | الثاني | ||
Soci 426 | حلقات بحث. | 14 | 4 | الرابعة | الثاني | ||
427 Soci | تدريب ميداني. | 14 | 2 | 4 | الرابعة | الثاني | |
5- محتويات المقررات:
كود أو رقم المقرر | اسم المقرر | المحتويات: | |
Soci 111 | مدخل علم الاجتماع. | يحتوى هذا المقررعلى:- مفهوم علم الاجتماع ونشأته وتطوره – وعلاقته بالعلوم الاخرى | |
Soci 112 | الأنثروبولوجيا الاجتماعية. | يحتوى هذا المقررعلى مقدمة عامة عن علم الأنثربولوجيا – نشأة العلم وتطوره وعلاقته بالعلوم الأخرى – الأصول النظرية والاتجاهات العلمية لعلم الأنثربولوجيا- مجال الدراسة في علم الأنثربولوجيا أهم المناهج والأدوات البحثية في علم الأنثربولوجيا الأنثربولوجيا الاجتماعية وعلاقتها بالأنثربولوجيا الثقافية- الأنثربولوجيا الاجتماعية | |
Phlos 113 | المدخل إلى الفلسفة. | يحتوى هذا المقررعلى: التعريف بالفلسفة- خصائص التفكير الفلسفي – أهم الاتجاهات والمذاهب الفلسفية- المباحث الفلسفة الثلاثة ، مبحث الوجود- مبحث القيم- مبحث المعرفة. | |
Arab 114 | لغة عربية (نحو وتعبير). | يحتوى هذا المقررعلى مفهوم النحو_ مفهوم الكلمة _ مفهوم الكلام مفهوم الكلم- صور تأليف الكلام في اللغة العربية- أقسام الكلمة -علامات الاسم – علامات الفعل.- أقسام الفعل في اللغة العربية- الإعراب والبناء، وفيه- أنواع البناء_البناء فى الأفعال_نصب الفعل المضارع_جزم الفعل المضارع_علامات الإعراب الأصلية والفرعية. | |
Psych 115 | مدخل إلى علم النفس. | يحتوى هذا المقررعلى مدخل الى علم النفس الاجتماعى :تعريفة والطبيعة العلمية له والعلوم ذات الصله به – مدخل الى علم النفس الاجتماعى- أهمية علم النفس الاجتماعى فى مجالات الحياة المختلفة – التنشئة الاجتماعية الاتجاهات النفسية – الاتجاهات النفسية | |
Soci 116 | مقدمة في الإحصاء الاجتماعي. | يحتوى هذا المقرر على التعريف بالإحصاء وظائف الإحصاءـ جمع البيانات – تبويب البيانات- تحليــل البيانات – تفسـير البيانات تطبيقات الإحصاء في الحياة اليومية العرض البياني للبيانات – تطبيقات عملية مقاييس التشتت ـ المدى المطلق. | |
Comp 117 | الحاسب الآلي. | يحتوى هذا المقررعلى المفاهيم مفدمة فى النظام الإحصائىspss التعامل مع الملفات وإدخال البيانات – التعامل مع البيانات- قائمة التحويلات | |
Soci 121 | الاجتماع العائلي. | يحتوى هذا المقررعلى تعريف الأسرة ووظائف الأسرة ، والنظريات المفسرة للأسرة | |
Eng 122 | لغة أوربية (نحو وتعبير). | يحتوى هذا المقررعلى• Recognizing English Sounds: Vowe Basic Reading Comprehension• Simple Reading Passages• Basic Reading Skills: Answering Short Questions• Identifying Main Idea and Supporting• Basic Writing from Sentence to Paragraph• Speaking• Basic Reading Comprehensio• SpeakingGrammar and Mechanics | |
Soci 123 | علم اجتماع البيئة. | يحتوى هذا المقرر على مدخل لدراسة البيئة، المفاهيم، العلاقة بين الإنسان والبيئة ، مفهوم الايكولوجيا، تربية القضايا البيئية، مصادر احتياجات المرأة، العدالة البيئية، مفهوم العدالة البيئية، تلوث الهواء، مقتضيات تطبيق العدالة البيئية، نتائج وتوصيات لإعادة تبني مفهوم العدالة البيئية، نظرة مقارنة بين الحضارة العربية والإسلامية والحضارة الغربية. | |
Soci 124 | بناء المجتمع ونظمه. | يحتوى هذا المقرر على البناء الاجتماعي وأهدافه، النظم الاجتماعية، النظام الأسري، النظام الاقتصادي، مفاهيم علم الاجتماع، التغير الاجتماعي، النظريات العاملية في التغير الاجتماعي، العلاقة بين التكنولوجيا والمجتمع، التكنولوجيا والتغير الاجتماعي، نظرية العامل الديموغرافي، نظرية العامل الايكولوجي، نظرية العامل الاقتصادي، النظريات المعاصرة والتحديثية في التغير الاجتماعي. | |
Soci 125 | الخدمة الاجتماعية. | يحتوى هذا المقرر على تعريف الخدمة الاجتماعية ومبادئها وومناهج البحث فى الخدمة الاجتماعية ونجالات الخدمة الاجتماعية | |
127 Geo | جغرافيا السكان. | يحتوى هذا المقرر على علاقة جغرافيا السكان بأفرع العلوم الأخرى -السكان وخصائصهم الديموجرافية – الهجرة الداخلية- الهجرة الخارجية- العمران وأنماط العمران وخصائصه – الجغرافيا والتنمية. | |
Law 126 | حقوق الإنسان | يحتوى هذا المقرر ماهية حقوق الإنسان- مصادر حقوق الإنسان –مظاهر حقوق الإنسان- وسائل حماية حقوق الإنسان-حقوق الإنسان والنظام العالمى الجديد | |
Soci 211 | الاجتماع الاقتصادي. | يحتوى هذا المقررعلى الاتجاهات النظرية فى علم الاجتماع الاقتصادى -علاقة علم الاجتماع وعلم الاقتصاد -ظاهرة تقسيم العمل- التنمية الاجتماعية والاقتصادية- القيمة الاقتصادية – أجهزة التنمية المحلية | |
Soci 212 | الاجتماع السياسي. | يحتوى هذا المقررعلى:- علم الاجتماع السياسي: النشأة والتطور والتعريف والمجالات- علم الاجتماع السياسي: المفاهيم والنظريات- الديمقراطية والعولمة- المجال العام: المفاهيم والتطبيقات- الحركات الاجتماعية- ثورة 25 يناير في بر مصر: محاولة للفهم السوسيولوجي | |
Soci 213 | الإحصاء الاجتماعي (جزء ثان) | يحتوى هذا المقررعلى تعريف الإحصاء الاجتماعي- مقاييس النزعة المركزية الوسط الحسابي الوسيط The Median تحليل الارتباط معامل ارتباط بيرسون0 معامل ارتباط الرتب اختبارات الفروض | |
Soci 214 | العمل مع الجماعات. | يحتوى هذا المقررعلى اساسيات خدمة الجماعة -الجماعة فى خدمة الجماعة- ديناميكية الجماعة – اخصائى خدمة الجماعة- صفات اخصائى الجماعة – التسجيل فى خدمة الجماعة – الأشراف فى خدمة الجماعة -التقيم فى خدمة الجماعة – إدارة مؤسسات خدمة الجماعة – مجالات خدمة الجماعة | |
Soci 215 | نصوص متخصصة بلغة أوربية حديثة. | يحتوى هذا المقررعلىCulture Socio Economic stratificationThe American family The structural patterns of societies Marriage | |
Soci 216 | تدريب ميداني (1). | يحتوى هذا المقررعلى مفهوم التدريب الميدانى ومبادىء التدريب- الميدانى-اهداف التدريب الميدانى -التعرف على طرق التدريب الميدانى- دور العمل الاجتماعى فى المجتمع.-القيم التى يجب اكسابها للطلاب -المهارات التى يجب اكسابها للطلاب-الاحتياجات التدريبية -أهمية تحديد الاحتياجات التدريبية فى تحقيق اهداف المؤسسة-مصادر التعرف على الاحتياجات التدريبية -مفهوم الشباب فى الخدمة الاجتماعية -دور الاخصائى الاجتماعى فى مجال رعاية | |
Geo 227 | جغرافيا البيئة. | يحتوى هذا المقرر على البيئة والتلوث البيئي، الإنسان والبيئة، التلوث البيئي، تلوث الهواء بالغازات والمواد العالقة الضارة (التلوث الهوائي)، تلوث الهواء بالضجيج (التلوث الضوضائي)، تلوث المياه العذبة، تلوث مياه البحار والمحيطات بالمواد النفطية، تلوث التربة الزراعية، تلوث سطح الأرض بالمخلفات الصلبة، الوغى البيئي، مفاهيم بيئية. | |
Soci 221 | تاريخ الفكر الاجتماعي. | يحتوى هذا المقررعلى الفكر الاجتماعي عند أوجست كونت – أميل دوركايم – سبنسر – الفكر الاجتماعي عند المسلمين أبن خلدون- | |
Soci 222 | علم اجتماع السكان. | يحتوى هذا المقررعلى تعريف علم الاجتماع السكانى – علاقة علم الاجتماع السكانى بالعلوم الاخرى- الهجرة وأنواعها- المشكلة السكانية | |
Soci 223 | النظريات الاجتماعية الكلاسكية. | يحتوى هذا المقررعلى النظريات الاجتماعية الكلاسيكية والمعاصرة – رواد النظرية الاجتماعية- البنائية الوظيفية | |
Psych 224 | علم النفس الاجتماعي. | يحتوى هذا المقررعلى مفهوم علم النفس الاجتماعي الاتجاهات التنشئة الاجتماعية- سيكولوجيا لمشاهدة العوامل النفسية والاجتماعية | |
Soci 225 | الأنثروبولوجيا الثقافية. | يحتوى هذا المقررعلى مقدمة.مقدمة عامة في الأنثروبولوجيا- فروع الدراسة الأنثروبولوجية-الثقافة- الاتجاه الواقعي والاتجاه المثالي- التنوع الثقافي- الثقافة والثقافة التقليدية- النظريات المفسرة للثقافة-الثقافة التقليدية وظاهرة الثأر- الأنثروبولوجيا الثقافية | |
Soci 226 | التنمية السياسية. | يحتوى هذا المقرر على مفاهيم أساسية حول التنمية، نظريات التنمية، نظريات التنمية السياسية، المشاركة السياسية، التنشئة السياسية. | |
Soci 227 | علم الاجتماع الطبي. | يحتوى هذا المقرر على الاجتماع الطبي وعلم الاجتماع في الطب، مجالات الالتقاء بين الطب وعلم الاجتماع، عوامل الالتقاء بين الطب وعلم الاجتماع، تطورات في مجال الصحة، مفاهيم في علم الاجتماع الطبي، المعالم الفكرية للانثروبولوجيا الطبية، النظريات والأسباب المتعلقة بالمرض، الأسباب البنائية والاجتماعية للمرض. | |
Soci 311 | علم الاجتماع الريفي. | يحتوى هذا المقرر على مقدمة عامة عن علم الاجتماع الريفينشأة العلم وتطوره وعلاقته بالعلوم الأخرىالأصول النظرية والاتجاهات العلمية لدراسة المجتمعات الريفيةالرؤى الأنثروبولوجية في دراسة المجتمعات الريفيةأهم الناهج والأدوات البحثية في دراسة المجتمع الريفيالاستيطان الريفيالتغيرات الأساسية في البناء الاجتماعي المصريالتغيرات الاجتماعية والاقتصادية في نهاية السبعينياتالأسرة الريفيةالتغير الوظيفي للأسرة الريفية | |
Soci 312 | علم اجتماع التنمية. | يحتوى هذا المقررعلى:- مفهوم علم اجتماع التنمية – الاتجاهات النظرية المفسرة لعملية التنمية – الاصلاح الاقتصادى فى مصر | |
Soci 313 | إدارة مؤسسات. | يحتوى هذا المقررعلى:- مفهوم إدارةالمؤسسات ووظائف الادارة ودور الاخصائى الاجتماعى ، مكونات العملية الادارية(اطار فايول)التنظيم الادارى النظريات العلمية فى الادارة(الكلاسيكية)النظريات الحديثة | |
Soci 314 | المجتمعات المستحدثة. | يحتوى هذا المقررعلى:- مفهوم علم المجتمع الجديد وأسس تكوينه – نشأة وتطور المجتمعات الجديدة – التجارب العالمية لإنشاء المدن الجديدة0 | |
Soci 315 | التخطيط الاجتماعي. | يحتوى هذا المقرر على :-تطور الفكر الاقتصادي-التخطيط المفهوم,المقومات مراحل وأولويات التخطيط- علم الاجتماع والتخطيط للتنمية. | |
Soci 316 | علم الاجتماع التربوي. | يحتوى هذا المقرر على علم الاجتماع التربوي، الاتجاهات النظرية في علم الاجتماع التربوي، النظام التربوي في مصر، التربية في عصر العولمة، التربية والهوية، التربية والانتماء، وسائل التواصل الاجتماعي والتربية، والتربية والتنمية البشرية، التربية والعنف. | |
Soci 321 | مناهج البحث الاجتماعي. | يحتوى هذا المقررعلى:- خطوات البحث الاجتماعي –مناهج البحث الاجتماعي- الدراسة الميدانية والأستبيان | |
Soci 322 | علم اجتماع الإدارة. | يحتوى هذا المقررعلى تعريف الإدارة-الإدارة علم أم فن -علاقة الإدارة بالعلوم الأخرى-النظريات المفسرة للإدارة- التخطيط الإدارى0 | |
Soci 323 | نصوص اجتماعية بلغة انجليزية. | يحتوى هذا المقرر على:-Definition of Sociology. –Society and Culture –– What does a sociologist do?Sociologists –-The FamilyCulture –-Social TheoriesSocial Change –-Social Terminology References | |
Soci 323 | المتغير الاجتماعي. | يحتوى هذا المقررعلى:- التغير الاجتماعى – معوقات التغير الاجتماعى – تعريف التغير الاجتماعى – نظريات التغير الاجتماعى | |
Soci 325 | تدريب ميداني (مستوى ثانٍ). | يحتوى هذا المقررعلى:- تعريف التدريب الميدانى _ إعداد الاخصائى الاجتماعي – المهارات الاجتماعية 0 | |
Soci 326 | نظم سياسية وعلاقات دولية. | يحتوى هذا المقرر على مقدمة عامة حول النظم السياسية، الخصائص العامة للنظم السياسية، خصائص النظام السياسي في الدستور المصري، الأحزاب السياسية والتنظيم السياسي، الأحزاب في النظام السياسي المصري، ونشأة وتطور الحزب الوطني الديمقراطي، المشاركة السياسية في ظل التغيرات العالمية، مفهوم العلاقات الدولية- إشكالية التعريف، العلاقات الدولية – النشأة والأصول والتاريخ، المناهج النظرية في العلاقات الدولية، العلاقات الدولية في العصور الحديثة والمعاصرة، المتغيرات الدولية الجديدة وانعكاساتها على مجمل العلاقات الدولية، النظريات السياسية الدولية، المدرسة الانجليزية في تحليل العلاقات الدولية “دراسة في الأصول والمنطلقات النظرية”. | |
Hist 327 | تاريخ مصر الاجتماعي. | يحتوى هذا المقرر على تاريخ مصر الاجتماعي- الأوضاع الاجتماعية والاقتصادية في مصر العثمانية= البناء الاجتماعي فى مصر العثمانية- الأوضاع الاجتماعية والاقتصادية فى عهد محمد على- الطبقات الاجتماعية- ملامح التغير الاجتماعي فى مصر فى القرن التاسع عشر | |
Soci 411 | علم الاجتماع القانوني. | يحتوى هذا المقررعلى:- دراسة القانون من وجهات النظر الفقهية والاجتماعية-الاتجاهات والمذاهب المفسرة لطبيعة القانون-الاتجاهات الرائدة التى ساعدت فى تكوين علم الاجتماع القانونى.-الادوار الحقيقية التى لعبها العلماء المؤسسون فى مجال علم الاجتماع القانونى-الضبط والتنظيم الاجتماعى | |
Soci 412 | العمل مع المجتمعات. | يحتوى هذا المقررعلى:- تعريف العمل مع المجتمعات – أنواع المجتمعات- المجتمعات الجديدة | |
Soci 413 | تطبيقات الحاسب الآلي. | يهدف هذا المقرر إلى تدريس المفاهيم مفدمة فى النظام الإحصائىspss التعامل مع الملفات وإدخال البيانات – التعامل مع البيانات- قائمة التحويلات – وصف المتغيرات الكمية | |
Soci 414 | نصوص متخصصة بلغة انجليزية. | يحتوى هذا المقررعلى sociological terms- Education- Social contro – The family Research Social ٌ | |
Soci 415 | بحث اجتماعي مع التطبيق(1). | يحتوى هذا المقررعلى:- المنهج العلمى فى البحث الاجتماعى – طبيعة المعرفة العلمية -تاريخ التفكير الاجتماعى – تصميم البحوث الاجتماعية خطوات البحث العلمى – تحديد الفروض والمفاهيم والمشكلة – مناهج البحث الاجتماعى – الاتجاهات العامة فى تصنيف المناهج – منهج المسح الاجتماعى | |
Pub.rel 416 | العلاقات العامة | يحتوى هذا المقررعلى مفهوم العلاقات العامة- أهمية العلاقات العامة – مستقبل العلاقات العامة- دور العلاقات العامة فىتكوين الصورة الذهنية- أشكال العلاقات العامة كأتصالات تنظيمية | |
Soci 421 | اجتماع حضري. | يحتوى هذا المقررعلى:- تعريف علم الاجتماع الحضرى – نشأة المدينة- ظاهرة التحضر- نظريات الاجتماع الحضرى | |
Soci 422 | اجتماع صناعي. | يحتوى هذا المقررعلى تعريف علم الاجتماع الصناعى- الصناعة والنظام الاقتصادى- الصناعة والنظام التعليمى- الصناعة والنسق المورفولوجى- النقابات العمالية- الصناعات الصغيرة ودورها فى تنمية المجتمع | |
Soci 423 | علم الاجتماعي الجنائي. | يحتوى هذا المقرر على تعريف علم الاجتماع الجنائىي- التعرف على اهمية هذا العلم -النظريات المفسرة للجريمة- العوامل المفسرة الاجرام -ظاهرة جناح الاحداث-عوامل جناح الآحداث | |
Soci 424 | نظرية اجتماعية معاصرة. | يحتوى هذا المقرر على أساليب البحث ومكانة النظرية، المادية التاريخية، هربرت سبنسر، تالكوت بارسونز والنظرية الاجتماعية، بناء الفعل الاجتماعي، منظومة القيم الأمريكية، الثقافة والنظرية البنائية، الاتجاهات النظرية في دراسة العنف، الاتجاهات النظرية للتنمية. | |
Soci 425 | مشكلات المجتمع المصري. | يحتوى هذا المقررعلى:- العمل في محاكم الأسرة ومكاتب تسوية المنازعات الأسرية- الأسرة نظرة تحليلية- الأسرة كمؤسسة اجتماعية.المشكلات والنزاعات الأسرية- الطلاق- محكمة الأسرة بين القبول والرفض- مشكلة الغلاء أسبابها وآثارها | |
Soci 426 | حلقات بحث. | يحتوى هذا المقررعلى:- البحث العلمى والمعرفة العلمية ، الاسس النظرية والمنهجية لتيار ما بعد الحداثة0 مقدمة عامة حول خطوات البحث الاجتماعي-الأسس المنهجية لتصميم البحوث الاجتماعي- التفكير العلمي -خطوات التصميم المنهج- المرحلة التصورية- المرحلة الإجرائية- المرحلة التفسيرية | |
Soci 427 | تدريب ميداني. | يحتوى هذا المقرر على:- مفهوم التدريب الميداني ومبادئ التدريب الميداني وطرق التدريب الميداني, وأخلاقيات العمل في المجال الاجتماعي , ودور العمل الاجتماعي في المجتمع ,وخصائص الخدمة الاجتماعية كمهنة -وصفات الاخصائى الاجتماعي.مفهوم الحدث وعوامل انحراف الحدث والتدخل المهني للخدمة الاجتماعية مع الإحداث المشردين – .ودور الخدمة الاجتماعية في رعاية الإحداث.دور الخدمة الاجتماعية في ميدان السجون وفى ميدان الرعاية الاجتماعية- تعريف المعاقين وتصنيفهم واحتياجات المعاقين وأهداف الخدمة الاجتماعية وفلسفتها في مجال المعاقين,تعريف المسنين ومشكلاتهم ودور الخدمة الاجتماعية في رعاية المسن |
6- متطلبات الالتحاق بالبرنامج:
– يقبل القسم الطلاب الحاصلين على الثانوية العامة أو ما يعادلها وفقا لما يقرره مكتب التنسيق – – يقبل القسم طلاب الشهادات المعادلة من مصر والبلاد العربية (IG – الدبلومة الأمريكية) على أن يكون الطالب حاصل على نفس الدرجات التى حصل عليها طالب الثانوية العامة بنفس عام الالتحاق وبشرط أن يكون قد درس منذ المرحلة الابتدائية.
– يقبل القسم الطلاب الوافدين من البلاد العربية والحاصلين على الثانوية العامة.
7- القواعد المنظمة لاستكمال البرنامج:
أ- السنة الأولى
يقبل القسم الطالب الذي تنطبق عليه الشروط الخاصة بنظام الالتحاق بالكلية السابق ذكرها
السنة الثانية
ينقل الطالب من الفرقة الأولى إلى الفرقة الثانية إذا نجح في جميع المقررات أو كان راسبا في ما لا يزيد عن مقررين من الفرقة الأولى. وفي هذه الحالة يؤدي الطالب الامتحان فيما رسب فيه كمواد تخلف ويعد نجاحه في هذه الحالة بتقدير مقبول في تلك المقررات، إلا إذا تغيب الطالب عن الامتحان بعذر مقبول فتحسب درجته كما هى.
السنة الثالثة
ينقل الطالب من الفرقة الثانية إلى الفرقة الثالثة إذا نجح في جميع المقررات أو كان راسبا فيما لا يزيد عن مقررين من الفرقة الأولى أو الثانية أو الأولى والثانية معا. و في هذه الحالة يؤدي الطالب الامتحان فيما رسب فيه ويعد نجاحه في هذه الحالة بتقدير مقبول في تلك المقررات، إلا إذا تغيب الطالب عن الامتحان بعذر مقبول فتحسب درجته كما هي.
السنة الرابعة
ينقل الطالب من الفرقة الثالثة إلى الرابعة إذا نجح في جميع المقررات أو كان راسبا فيما لا يزيد عن مقررين من الفرقة الأولى أو الثانية أو الثالثة. ويعقد في شهر أكتوبر امتحان لطلاب الفرقة الرابعة للراسبين فيما لايزيد عن مقررين فإذا تكرر رسوبهم يؤدون الامتحان في المواد التي رسبوا فيها مع طلاب الفرقة الذين يدرسون تلك المواد وذلك في ظل نظام الفصلين الدراسيين المعمول به حاليا.
8- طرق وقواعد تقييم الملتحقين بالبرنامج:
الطريقة | ما تقيسه من المخرجات التعليمية المستهدفة |
1- امتحان تحريري أعمال السنة | كافة المخرجات التعليمية المستهدفة |
2- اختبارات شفوية أثناء الفصل الدراسي | المعرفة والفهم – المهارات الذهنية |
3- امتحان تحريري نهاية الفصل الدراسي | كافة المخرجات التعليمية المستهدفة |
9- طرق تقويم البرنامج:
القائم بالتقويم | الوسيلة | العينة |
1- طلاب الفرقة النهائية. | استبيان | عشوائية ممثلة |
2- الخريجون. | اجتماع | اختيارية |
3- أصحاب الأعمال. | اجتماع | اختيارية |
4- مقيم خارجي أو ممتحن خارجي. | نموذج أعدته الهيئة القومية لضمان جودة التعليم والاعتماد | اختياري |
5- طرق أخرى |
معيار التعليم والتعلم
استراتيجية التعليم والتعلم
استراتيجية التعليم والتعلم
تحقيقًا لرؤيته ورسالته وأهدافه، يلتزم قسم الاجتماع بإعداد المنتج التعليمي الذي تحتاجه قطاعات العمل والإنتاج والخدمات في المجتمع، وذلك من خلال برامج تعليمية متطورة تدعم آليات البحث العلمى ومهارات التعلم الذاتى، وهو ما يتطلب وجود خطة استراتيجية للتعليم والتعلم تخاطب المستقبل وترتكز على الواقع. وتحدد استراتيجية التعليم والتعلم بقسم الاجتماع سياسات القسم في مجال التعليم والتعلم، والأطراف المشاركة في وضعها، وكذلك الوسائل اللازمة لتحقيق تلك السياسات. وتتضمن كذلك الخطة التنفيذية ومختلف الأنشطة والمهام المطلوب القيام بها، مع تحديد آليات متابعة ومراجعة تلك السياسات ومؤشرات قياسها.
الاطراف المشاركة في اعداد استراتيجية التعليم والتعلم بالقسم
– أعضاء هيئة التدريس بالقسم، وبخاصة الفريق المعني بمعيار التعلم والتعلم في ملف الجودة.
– ممثلين عن طلاب وخريجي القسم.
– بعض الأطراف المجتمعية مثل مديرية التربية والتعليم بمحافظة سوهاج.
الهدف العام للاستراتيجية
تحقيق كفاءة المنتج التعليمي للقسم والحفاظ عليه من خلال برنامج تعليمي متميز ذي كفاءة عالية.
الأهداف الفرعية للاستراتيجية
– تطوير برامج قسم الاجتماع بشكل شامل لتحقيق منتج تعليمي مُشبع لمقتضيات الجودة.
– متابعة وتقييم مهارات الطلاب لإمداد المجتمع وسوق العمل بخريجين ذوي مهارات علمية وعملية متميزة.
– انتهاج سياسة التعليم الفعال أو التفاعلي وإكساب الطلاب القدرة على التفكير الناقد وحل المشكلات، فضلاً عن مهارات الاتصال واستخدام تكنولوجيا المعلومات والتفكير العلمي.
– تعزيز وتنمية المهارات القيادية والشخصية للطلاب من خلال نشاطات المناهج وبرامج الدعم الطلابي.
– تفعيل ومتابعة تنفيذ آليات التعامل مع الطلاب المتعثرين دراسيًا وذوي الاحتياجات الخاصة.
– رعاية للطلاب المتفوقين ودفعهم إلى المزيد من التفوق.
– التغلب على مشكلات التعليم.
– تطوير طرق التقويم ونظم الامتحانات.
– تحديث البنية التحتية لتشمل تحسين بيئة العمل والتعليم وتوفير المواد المساعدة للتعليم والتعلم بالقسم.
– تحديث ومتابعة تنفيذ الخطة البحثية للقسم والخطة الاستراتيجية للندوات والأنشطة الثقافية.
إعلان الاستراتيجية
– نشر الاستراتيجية وإعلانها لكافة المستفيدين على الموقع الإلكتروني للقسم التابع للموقع العام للجامعة والكلية.
– توزيع نسخ ورقية من الاستراتيجية على الأطراف المجتمعية المستفيدة.
– وضع نسخة ورقية من الاستراتيجية بمكتبتي الكلية والقسم، وتضمينها الدليل الإرشادي للقسم.
آليات تنفيذ الاستراتيجية
استراتيجية التعليم من خلال التدريس المباشر
تُستخدم هذه الاستراتيجية في المحاضرات التي يُعدها ويديرها عضو هيئة التدريس، ويتم فيها تقديم المادة التعليمية من خلال طرح الأسئلة والعبارات التي تسمح بالحصول على التغذية المرتجعة من الطلاب. ومن أمثلة التدريس المباشر:
– المحاضرة
– عرض توضيحي
– ضيف زائر
– حلقة البحث
– التدريبات والتمارين
– الاستعانة بالمصادر والمراجع
دور المُحاضر في التعليم غير المباشر
– تحديد المعرفة والمهارات الأولية التي يحتاجها الطلاب لاستيعاب المحاضرة.
– تنظيم العرض التوضيحي وتخطيطه في تسلسل منطقي.
– قياس استيعاب الطلاب (كطرح أسئلة مباشرة خلال المحاضرة).
– تقديم عرض نموذجي للمهارة وتوفير الفرص لممارستها من قبل الطلاب.
– مساعدة الطلاب الذين يواجهون صعوبات في الفهم والاستيعاب.
دور الطالب في التعليم غير المباشر:
– الإصغاء الفعال.
– طرح الأسئلة للتأكد من الاستيعاب.
– المساهمة في المحاضرة بإعطاء ملاحظـات تضيف معلومات وأفكار وآراء جديدة للمحاضرة.
– ممارسة المهارات المكتسبة تحت إشراف المحاضر وباستقلالية.
– استخدام مهارات التقويم الذاتي لمراقبة التعلم.
استراتيجية التعلم الذاتي
تعتمد استراتيجية التعلم الذاتي على قدرات الطالب الذاتية في تحصيل المعارف من مصادر مختلفة، مثل مكتبة الكلية أو القسم، أو من خلال شبكة الإنترنت. وتهدف الاستراتيجية إلى تنمية مهارة الطالب علي مواصلة التعليم بنفسه، مما يساعده علي التقدم والتطور وتعلم كل ما هو جديد في مجال تخصصه، ويتم تطبيق هذا الأسلوب في الأبحاث التي يُكلف بها الطالب في كل مقرر دراسي، وكذلك قي مشروعات التخرج.
دور المُحاضر في التعليم الذاتي:
– يحدد بوضوح الخطوات العريضة للقدر الكافي من المعلومات المطلوبة، والمدة الزمنية اللازمة للوصول إليه.
– يتمتع بتفهم واضح لكيفية توجيه الطلاب للتعليم الذاتي حسب مراحل التطور المختلفة لهم.
– يشجع التفاعل بين الطلاب وخاصة في إجراء المشروعات البحثية.
– يساعد الطلاب على اكتساب السلوك الإيجابي للعمل الجماعي.
– يساعد الطلاب على الوصول لمصادر تعليم مختلفة ومشاركتها مع زملائهم مما يطور العمليه التعليميه بنجاح.
– يدعم الطلاب بمصادر التعليم الذاتي المختلفة ويشجعهم على تنويع تلك الطرق للوصول للمستوي المطلوب.
دور الطالب في التعليم الذاتي:
– يحاول جاهدًا تنمية مهاراته للوصول للمعلومات بنفسه.
– يتقبل قدرًا مناسبًا من المسؤولية في العمل الجماعي.
– يتدرب على متابعة ما هو جديد في تخصصه.
– يستخدم إدارة الوقت والجهد والإمكانيات المتاحة، ويعمل باستقلالية عن المُحاضر.
استراتيجية العصف الذهني
تعتمد هذه الاستراتيجية علي طرح أكبر عدد ممكن من الأفكار لمعالجة موضوع من الموضوعات العلمية من أشخاص مختلقين في وقت قصير. ومن مميزات هذه الاستراتيجية أنها لا تحتاج الي تدريب طويل، كما أنها اقتصادية ولا تتطلب غير مكان مناسب ومجموعة من الأوراق والأقلام.
دور المُحاضر في استراتيجية العصف الذهني:
– يثير مشكلة تهم الطلاب وترتبط بأحد موضوعات المقرر الدراسي.
– يقسم الطلاب إلى مجموعات ويوضح من البداية مهمة كل فرد في المجموعة والسلوك المطلوب منه.
– يشجع الطلاب على طرح الأفكار والحلول المبتكرة.
– يشجع الطلاب على طرح أكبر قدر ممكن من الاجابات أو الحلول.
– أن يكون عارفا وملمًا بكل تفاصيل المشكلة، وأن يضبط المواقف المختلفة بأسلوب هادئ وحكيم دون فظاظة أو انفعا، بل عليه يتقبل ما يبديه الطلاب من أفكار وحلول خاصة بالمشكلة المراد حلها.
– يشارك الطلاب فى تحسين أفكارهم للوصول الى الحلول النهائية.
دور الطالب في استراتيجية العصف الذهني:
– أن يتروى في إصدار أحكامه وأن يحترم آراء الآخرين.
– أن يكون لديه قدر كبير من الاهتمام بالمشكلة.
– أن يكون موقفه كموقف الباحث المتقصي والذي تربطه بباقي أفراد الجماعة علاقات التعاون والزمالة والصدق والموضوعية، وأن يستقبل أراء الآخرين بصدر رحب ويبتعد عن التزمت والصلابة في الرأي.
– أن تكون الآراء والأفكار المطروحة عبر المناقشة مختصرة وقصيرة وتمس الموضوع بشكل مباشر.
– أن يتخلص من السلبية ويشارك الآخرين في المناقشة وتقديم أفضل الحلول، وأن يسعى إلى تحليل جميع الجوانب المتصلة بالمشكلة.
– أن يكون واسع الحيلة، قادرًا على تقبل الأفكار الجديدة غير المألوفة، وأن ينشط خبراته السابقة ويربطها بالخبرات والمواقف الجديدة.
استراتيجية حل المشكلات والاستقصاء
تعد استراتيجية حل المشكلات استراتيجية تعليمية واقعية تشجع على الوصول لمستويات أعلى من التفكير الناقد، وغالبًا ما تتضمن المكونات الآتية:
– تحديد المشكلة.
اختيار نموذج.
– اقتراح حل.
– الاستقصاء، جمع البيانات وتحليلها.
– استخلاص النتائج من البيانات.
– إعادة النظر والتمعن ومراجعة الحل إن تطلب الأمر.
خلال هذه الخطوات في عملية الاستقصاء يتبادل الطلاب الأفكار من خلال حلقات النقاش ومواقع التواصل الاجتماعي والوسائل الأخرى، ويربط الطلبة التعلم الجديد بمعرفتهم السابقة وينقلون عملية الاستقصاء إلى مشكلات مشابهة. وعلى الطلاب خلال هذه العملية أن يكونوا مشاركين فاعلين في تقويم العملية ونتائج الاستقصاء ومراجعتها.
دور المُحاضر في استراتيجية حل المشكلات والاستقصاء:
– يحدد المعرفة والمهارات التي يحتاجها الطلاب لإجراء البحث والاستقصاء والاستطلاع.
– يحدد النتاجات الأولية أو المفاهيم التي يكتسبها الطلاب نتيجة لقيامهم بالبحث والاستقصاء.
– يُقدم نماذج لطرق حل المشكلات والبحث تفيدهم مستقبلاً.
– يساعد الطلاب في تحديد المراجع المطلوبة لإجراء البحث.
– التأكد من أن الطالب يستوعب المشكلة بشكل جيد ويعبر عنها بأسلوبه الخاص.
– يراقب تقدم الطلاب ويتدخل لدعمهم كلما تطلب الأمر.
دور الطالب في استراتيجية حل المشكلات والاستقصاء:
– يُظهر اهتمامًا فعالاً في التعلم ويمارس مهارات حل المشكلات.
– يقترح موضوعات تواجه مشاكل المجتمع.
– يُظهر حب الاستطلاع حول اكتساب معرفة جديدة عن القضايا والمشكلات.
– يبدي المثابرة في حل المشكلات.
– يكون راغبًا في تجريب طرق مختلفة لحل المشكلة وتقويم نفع هذه الطرق.
– يعمل مستقلاً أو في فريق لحل المشكلات.
استراتيجية التعليم القائم على العمل الجماعي
تشجع استراتيجية العمل الجماعي على التعلم الفعال، إذ تساعد على تطوير التفاعل وعادات الإصغاء الجيد ومهارات النقاش. ومن أمثلة استراتيجيات العمل الجماعي:
– المناقشة.
– تدريب الزميل.
– المقابلة.
– التعلم الجماعي التعاوني.
– الطاولة المستديرة (Round Table or Rally Table).
– نظام المجموعات.
ويؤدي تعاون الطلاب مع بعضهم البعض إلى تحقيق هدف مشترك، حيث تتطور لديهم خاصية الاعتماد المتبادل والمساءلة الشخصية للمساهمة في نجاح المجموعة. ويؤدي العمل الجماعي إلى بناء تفاعل فيما بين الطلاب أنفسهم كبديل لتفاعل المعلم مع الطلاب.
دور المُحاضر في استراتيجية التعليم القائم على العمل الجماعي:
– يحدد بوضوح الخطوات العريضة والنهايات الزمنية لفعاليات المجموعة.
– يتمتع بتفهم واضح لكيفية عمل المجموعات حسب مراحل التطور المختلفة للطلاب.
– يساعد الطلاب على اكتساب السلوك الإيجابي للعمل الجماعي.
– يلخّص أو يوجز العمل الذي تم في مجموعات.
– يدعم الطلاب الذين يتسمون بالخجل وغير المشاركين ويشجعهم.
– يقوِّم تعلم الطلاب من خلال الملاحظة المستمرة.
– يراقب من خلال التجول والإصغاء.
– يوزع الطلاب في مجموعات بحيث يضمن التنويع في قدرات المجموعة الواحدة.
دور الطالب في استراتيجية التعليم القائم على العمل الجماعي:
– يشجع التفاعل بين زملائه.
– يقوِّم فاعلية المجموعة في إنجاز العمل.
– يظهر مهارة القيادة.
– يتقبل قدرًا مناسبًا من المسؤولية في العمل الجماعي.
– يستخدم إدارة الوقت بشكل جيد، ويعمل باستقلالية عن المعلم.
استراتيجية التعليم الالكتروني
التعليم الإلكتروني وسيلة تدعم العملية التعليمية وتحولها من طور التلقين إلى طور الإبداع والتفاعل وتنمية المهارات وتهدف إلى إيجاد بيئة تفاعلية غنية بالتطبيقات تجمع كل الأشكال الإلكترونية للتعليم والتعلم حيث تعتمد على تطبيقات الحاسبات الإلكترونية وشبكات الاتصال والوسائط المتعددة في نقل المهارات والمعارف وتضم تطبيقات عبر الويب وغرف التدريس الافتراضية حيث يتم تقديم محتوى دروس عبر الإنترنت والأشرطة السمعية والفيديو ويمكن الطالب من الوصول إلى مصادر التعليم في أي وقت وأي مكان.
دور المُحاضر في استراتيجية التعليم الالكتروني:
– يقوم برفع المقررات الكترونيًا لسهولة الحصول عليها.
– مساعده الطلاب في تحديد المراجع المطلوبة لتنمية مهاراته.
– يعلم الطلاب إدارة الوقت في التدريب والامتحانات بشكل جيد.
– أن يعمل على تحويل قاعة المحاضرات الخاصة به من مكان يتم فيه انتقال المعلومات بشكل ثابت وفي اتجاه واحد من المعلم إلى الطالب إلى بيئة تعلُم تمتاز بالديناميكية وتتمحور حول الطالب، حيث يقوم الطلاب بالتواصل مع رفقائهم على شكل مجموعات عبر الإنترنت.
دور الطالب في استراتيجية التعليم الالكتروني:
– يتمكن من الحصول على المقررات والمراجع التي يحتاجها الكترونيًا.
– يلتزم بالمواعيد المحددة ويتعلم إدارة الوقت.
– إنجاز المهمات المطلوبة منه في الوقت المحدد لها.
– التواصل مع زملائه إلكترونيًا.
استراتيجية تنظيم الندوات وورش العمل
تُعد هذه الاستراتيجية أحد أنماط التعليم غير التقليدي، وتهدف هذه الاستراتيجية إلى تحديد محاور بحثية تتيح للقسم إمكانية التعاون البحثي البيني مع المراكز والمؤسسات الثقافية والأقسام المناظرة بالجامعات المختلفة، ومن ثم إتاحة الفرصة للطلاب والباحثين للالتحام الفكري المباشر مع ممثلين للمجتمع المدني وخبراء وأساتذة في التخصصات البينية المتنوعة من داخل الجامعة وخارجها.
آليات متابعة تنفيذ إستراتيجية التعليم والتعلم
– تشكيل لجنة لمتابعة تنفيذ الاستراتيجية.
– إعداد تقارير دورية عن معدل الانجاز والتقدم في تنفيذ الاستراتيجية.
– مراجعة الاستراتيجية سنويًا في ضوء نتائج الطلاب واستبيان الطلاب وأعضاء هيئة التدريس والهيئة المعاونة.
مؤشرات قياس تحقيق استراتيجية التعليم والتعلم
– نسب نجاح الطلاب مقارنة بثلاثة أعوام سابقة.
– نتائج استبيانات المستفيدين عن مستوي خريجي الكلية.
– نتائج استبيانات المستفيدين عن ملائمة البرامج التعليمية ومحتوي المقررات لمتطلبات سوق العمل.
– نتائج استبيانات الطلاب وأعضاء هيئة التدريس عن سياسة القسم في التغلب على مشكلات التعليم.
– نتائج استبيانات الطلاب عن أداء أعضاء هيئة التدريس.
– عدد الطلاب المشاركين بالأنشطة الطلابية مقارنة بالأعوام الثلاثة السابقة.
معيار الطلاب
سياسات القبول والالتحاق
تتميز إجراءات القبول بالمرونة والتيسير على الطلاب طبقاً لشروط الكلية و البرنامج وهي:
: أولا: اجراءات القبول بالكلية
1- بناءاً علي المواعيد الرسمية لانتهاء مكاتب التنسيق من أعمالها وبعد الاعلان الرسمي علي موقع الجامعة عن مواعيد التقدم للكليات المرشحة, يتقدم الطلاب بملفاتهم لإدارة شئون الطلاب بالكلية.
2- يتم الإعلان عن شروط كل برنامج لقبول الطلاب به سواء الدرجة العلمية المطلوبة أو عدد الطلاب الذي يكتفي به.
3- يتقدم الطالب للكلية بالملف المطلوب استيفائه ويبدي رغبته في الالتحاق بالبرنامج المناسب
4- طبقاً للشروط والسياسات المعلنة يتم قبول الملفات وفرزها.
5- يتم الاعلان رسميا عن نتائج القبول بالبرامج.
6- يتم مراجعة شروط القبول وسياسات التحويل بين البرامج وسياسات التقدم للتظلمات وفحصها بصفة دورية ويتم رفع مذكرات بما يستجد من تعديلات وأخذ الموافقة به من مجلس الجامعة قبل تطبيقه.
ثانيا: إجراءات القبول بالبرنامج
وتتميز إجراءات القبول بالمرونة والتيسير على الطلاب طبقاً لشروط الكلية و البرنامج فلا يوجد شروط للقسم سوي القبول بالكلية.
اجراءات التحويل
وفقًا لقانون تنظيم الجامعات، قانون رقم (49) سنة 1970م، ولائحته التنفيذية، إجراءات القبول والتحويل من وإلى القسم، هي:
بعد اعلان نتيجة القبول بكل برنامج علي حدة, يتم فتح باب التقدم للتحويل بين البرامج وذلك لمدة أسبوع حيث يتقدم الطالب لملأ بياناته باستمارة التحويل.
القسم لا يوجد به معايير محددة للتحويل إليه حيث أنه مفتوح لقبول جميع الطلاب، ولكن يشترط الموافقة علي الاستمرارية في الدراسة الموافقة من مجلس الكلية التابع لها الطالب ومجلس الكلية المحول اليه.
دعم الطلاب المتميزين
آلية التعرف وتحديد الطلاب المتميزين:
1- حصر الطلاب المتميزين والمتفوقين دراسيًا من واقع نتائج اختبارات نصف الفصل الدراسي وتسجيلهم في سجل خاص لمتابعتهم وتشجيعهم أولاً بأول.
طرق دعم الطلاب متميزين:
– تبني الطلاب المتفوقين علميًا ورعايتهم، واكتشاف قدراتهم وتنمية إمكانياتهم، ومعاونتهم علي التفوق.
تسهيل حصولهم على المصادر والمراجع.-
– تكريم الطلاب المتميزين علميًا أو اجتماعيًا أو رياضيًا من خلال وضع أسمائهم في لوحة الشرف، أو على موقع الكلية الإلكتروني.
تقديم شهادات تقدير للمتفوقين دراسيًا.-
الطلاب المتعثرين ودعمهم
آلية التعرف وتحديد الطلاب المتعثرين:
– حصر الطلاب المتقدمين والمتأخرين دراسيًا من واقع نتائج اختبارات نصف الفصل الدراسي وتسجيلهم في سجل خاص لمتابعتهم، والوقوف على مستوياتهم أولًا بأول..
– التعرف على حلول الطلاب للتمارين، والواجبات والتقارير، وأيضاً من خلال درجات الطلاب والامتحانات السريعة المتكررة في اكتشاف الطلاب المتعثرين.
طرق دعم الطلاب المتعثرين:
– متابعة الطلاب خلال الساعات المكتبية التي يحددها في جدول المحاضرات لمناقشة الطلاب المتعثرين في التعرف على أسباب التعثر..
– من خلال الاستبيانات التي توزع على الطلاب يتم من خلالها محاولة معرفة سبب تعثر هؤلاء الطلاب، وهل السبب في قدراتهم الشخصية- طريقة التدريس- المحاضر نفسه- المصادر العلمية المستخدمة- الجو العلمي المحيط بالعملية التعليمية- عوامل اجتماعية أو شخصية أخرى، وبعد الوصول للأسباب الحقيقية يمكن توجيه المساعدة حسب السبب..
– تنظيم اجتماع مع الطلاب المتأخرين دراسيًا وعقد لقاءات مع أساتذة المواد التي تأخروا فيها لمناقشة أسباب التأخر، وإرشادهم إلى الطرق المثلى لتحسين مستواهم الدراسي وذلك بعد النتائج الشهرية والفصلية.
متابعة تقدم الطلاب المتعثرين من خلال نتائج امتحان الفصل الدراسي.-
– تحليل نتائج تطور مستوى الطلاب المتعثرين للاستفادة منه في الحالات المشابهة للسنوات المقبلة.
ذو الاحتياجات الخاصة
دعم الطلاب ذوي الاحتياجات الخاصة:
1- توفير وقت إضافي لدعم الطلاب المستحقين من خلال توفير التيسيرات والمساعدات.
2- تقديم لكتب لهم مجانًا، وبالنسبة للطلاب فاقدي البصر، يقوم مركز نور البصيرة بنسخها لهم على طريقة برايل.
3- تعليم الطلاب فاقدي البصر لغة الحاسب، وبالفعل استطاعوا تأدية الامتحانات بطريقة الأنسر شيت.
4- التأكد من أن كل القاعات المستخدمة للأغراض الدراسية تتيح إمكانية التحرك بسهولة ويسر.
5- إجراء الامتحانات في لجان خاصة بهم.
6- السماح لهم باستخدام المصاعد الخاصة بأعضاء هيئة التدريس.
التظلمات
: بيان بالإجراءات والسياسات المعتمدة والمعلنة فيما يخص تظلمات الطلاب
أولا: اجراءات قبول التظلمات
1- يتم فتح باب التقدم للتظلمات فور الانتهاء من اعلان النتائج النهائية والرسمية. وتكون المدة المسموح بها للتقدم بتظلم هي أسبوع, حيث يملأ الطالب بياناته في استمارة تظلم ويطلب منه بعد ذلك توريد الرسوم المقررة وهي 100ج(مائة جنيه فقط لا غير) رسوم إعادة رصد الدرجات, و200ج(مائتا جنيه فقط لا غير)رسوم إطلاع علي ورقة إجابته.
بعد انتهاء الفترة المسموح بها للتقدم بتظلم يتم فرز التظلمات وإعداد كشوف بها. –2
ثانياً: سياسات الإعلان وفحص التظلمات:
1- يتم الاعلان عن موعد فحص التظلم عن طريق الاتصال هاتفيا بالطالب واخطاره بذلك, كما يتم الاعلان عن التظلمات والتقدم لها ومواعيد الفحص والمراجعة بصفة رسمية علي موقع الكلية الرسمي و موقع البرنامج..
2= يتم تصوير كراسة الإجابة ليطلع عليها الطالب في وجود أستاذ المادة لمناقشته.
3- بعد الانتهاء من الفحص يتم عمل محضر بتوقيع كل من الآتي:
لجنة الفحص – وكيل الكلية لشئون التعليم والطلاب عميد الكلية
4- يتم الاعلان عن نتائج التظلمات عبر الموقع الرسمي بالكلية.
5- يتم مراجعة شروط القبول وسياسات التحويل بين البرامج وسياسات التقدم للتظلمات وفحصها بصفة دورية ويتم رفع مذكرات بما يستجد من تعديلات وأخذ الموافقة به من مجلس الجامعة قبل تطبيقه.
طبقا لما ورد نحيط سيادتكم علمًا بأنه قد تمت الاستفادة من نتائج مراجعة تظلمات الطلاب وفقًا للبنود التي وضعها القسم، وذلك من خلال:
– مراجعة نتيجة التظلم، فإن كان للطالب أحقية في درجاته المتظلم فإنه يحصل عليها، فيتحقق الاستفادة من قيامه بالتظلم.
– وبالتالي يتم العمل على تدارك هذا الخطأ، وحله، لاقتلاعه من جذوره، وعدم الوقوع فيه مستقبلًا.
– وأنه نتيجة مراجعة هذه التظلمات تتحقق درجات عالية من الجودة، فلا نرى مستقبلًا طلبات تظلمات.
الارشاد الأكاديمي
– أن يقوم المرشد الأكاديمي بمتابعة مستوى تقدم الطلاب من حيث متابعة الجداول الدراسية.
– متابعة قوائم الحضور والغياب في الفرق وتقديم تقارير عليها.
متابعة نتائج امتحانات العملي والشفوي ومنتصف الفصل الدراسي. –
– كما يقوم المرشد الأكاديمي بالاستماع للطلاب خلال اجتماعه معهم على فترات للوقوف على مستجدات الأمور لديهم، ومعرفة ما يواجههم من مشكلات على المستوى العلمي أو الاجتماعي، ومحاولة حل هذه المشكلات..
وكذلك الاطلاع على مقترحاتهم، واحتياجاتهم، وتوصيلها إلى السبل الصحيحة، لتحقيق ما يصلح منها.
وضع نظام لتقييم فاعلية الإرشاد الأكاديمي
اعتماد استبيان يوزع على الطلاب لمعرفة مدى فاعلية دور المرشد الأكاديمي.
أن يكون هذا الاستبيان معلنًا لكافة الأطراف ذات العلاقة، وهم: الطلاب، أعضاء هيئة التدريس، أعضاء الهيئة المعاونة، ووحدة إدارة الجودة بالقسم.
ومن خلال نتائج الاستبيانات يتبين لنا نقاط القوة والضعف للإرشاد الأكاديمي، وتقديم مقترحات التحسين.
يتم تقييم الإرشاد الأكاديمي من خلال نتائج الطلاب.
يتم تقييم الإرشاد الأكاديمي من خلال نسبة الإقبال على البرنامج
وبناءاً علي ذلك:
توفر المؤسسة دليل الطالب متضمنًا الدعم الأكاديمي ( الإرشاد الأكاديمي في حالة تطبيق نظام الساعات المعتمدة والساعات المكتبية في البرامج الأخرى) وتتيح الدليل لجميع الطلاب.
تفعل المؤسسة نظام الدعم الأكاديمي.
تقدم المؤسسة خدمات التوجيه المهني للطلاب مثل التدريب الميداني.
تستخدم المؤسسة وسائل الدعم لكل فئة( للمتميزين مثل تبني الطلاب المتفوقين علميًا ورعايتهم، واكتشاف قدراتهم وتنمية امكانياتهم، ومعاونتهم علي التفوق، تكريم الطلاب المتميزين علميا أو اجتماعيا أو رياضيا من خلال وضع أسمائهم في لوحة الشرف، أو على موقع الكلية الإلكتروني، تقديم شهادات تقدير للمتفوقين دراسيًا، تكريم الأوائل، تقديم مكافآت مادية) .
– و( للمتعثريين مثل تنظيم اجتماع مع الطلاب المتأخرين دراسياً وعقد لقاءات مع أساتذة المواد التي تأخروا فيها لمناقشة أسباب التأخر، وإرشادهم إلى الطرق المثلى لتحسين مستواهم الدراسي وذلك بعد النتائج الشهرية والفصلية، متابعة تقدم الطلاب المتعثرين من خلال نتائج امتحان الفصل الدراسي، تحليل نتائج تطور مستوى الطلاب المتعثرين للاستفادة منه في الحالات المشابهة للسنوات المقبلة) .
و(للطلاب ذوي الاحتياجات الخاصة توفير وقت إضافي لدعم الطلاب المستحقين من خلال توفير التيسيرات والمساعدات، التأكد من أن كل الأماكن المستخدمة للأغراض الدراسية تتيح إمكانية التحرك بواسطة الكرسي المتحرك، إجراء الامتحانات في أماكن هادئة، توفير مصاعد خاصة بهم، توفير كتب خاصة بهم إذا كان هناك فقد بصر.
تتخذ المؤسسة اجراءات لتفعيل المشاركة الطلابية في مختلف المجالات.
مخرجات التعليم والتعلم
تقويم مخرجات التعليم والتعلم
تقويم مخرجات التعليم
برنامج علم الاجتماع
تقويم مخرجات التعليم
نظام تقويم مخرجات التعلم هدفه الأساسي قياس مدي تحقق رسالة وأهداف البرنامج والوصول بخريج البرنامج إلى درجة عالية من التميز تجعله قادراً على المنافسة في سوق العمل ويتم من خلال هذا النظام تحديد آليات واضحة لقياس مدى تحقق مخرجات التعلم وإجراءات محددة لتنفيذ هذه الآليات و تحديد المسئولين عن متابعة تنفيذ هذه الآليات.
1- اهداف نظام التقويم
1- قياس مدي تحقق رسالة و أهداف البرنامج من خلال قياس مدى تحقق المخرجات المستهدفه من البرنامج.
2- ضمان جودة مخرجات التعلم للطلاب بالبرنامج لتتواءم مع متطلبات سوق العمل.
3- تحديد أوجه القصور و الضعف في عدم تحقق أي من مخرجات تعلم البرنامج.
4- إتخاذ الإجراءات التصحيحية اللازمة لضمان تحقق مخرجات تعلم البرنامج.
آليات قياس مدى تحقق مخرجات التعلم المستهدفة من البرنامج
تهدف تلك الآلية إلي وجود نظام و خطوات واضحة ومحددة يتم إتباعها لقياس مدي تحقق مخرجات التعلم المستهدفة بالبرنامج و يتم ذلك باستخدام الوسائل الآتية.
أولا-استخدام أساليب مباشرة وغير مباشرة لقياس مدى تحقق النتائج التعليمية المستهدفة من البرنامج.
أ- فيما يخص الأساليب المباشرة
*الاختبار التحريري مع تنوع طبيعة الأسئلة التي تقيس المهارات المعرفية والذهنية بصفة خاصة.
*الاختبار الشفهي الذي يقيس المهارات المعرفية والفهم والمهارات الذهنية والمهنية و العامة.
*إعداد الأبحاث لمقرر قاعة البحث والبحث الاجتماعى والتي تعتبر من الوسائل الأساسية لقياس قدرة الطلاب على التعلم الذاتي والعمل الجماعى الذى يعتبر من أهم مجالات مخرجات التعلم المستهدفة بالبرنامج.
*المشاركة والأنشطة داخل قاعات التدريس (لقياس المعرفة والفهم، والمهارات الذهنية).
*الواجبات المنزلية، وكتابة التقارير، ويتضح ذلك من توصيف المقررات (أنظر أساليب التقويم في توصيف البرنامج).
*نظام التقييم النصف الفصلي المعتمد بمجلس الكلية : حيث يتم رصد 20% من مجموع الدرجات الكلية للمقرر كأعمال سنة بدءأً من العام الدراسى ، كما يتم احتساب درجة أعمال السنة على النحو التالى: 10% على امتحان الامتحان النصف فصلى (الميدتيرم) و 10% على الحضور والمشاركة ،حيث يتم إجراء اختبارات تحريرية أو شفهية نصف فصلية للوقوف على مستوى الطلاب قبل إجراء اختبارات نهاية الفصل الدراسي.
ب-فيما يخص الأساليب الغير مباشرة
التقييم الفصلي للمقرر من قبل الطلاب لقياس الأداء علي مستوي المقرر.
*تقارير المقررات الدراسية حيث يتم إعداد تقرير فصلي عن كل مقرر يذكر فيه ما تحقق من النتائج التعليمية المستهدفة من المقرر و ما سوف يتم إتخاذه في العام القادم لرفع نسبة المتحقق من المستهدف.
*تقديرات ونتائج الطلاب سواء للانتقال من فرقة لأخري أو عند التخرج حيث تعتبر النتيجة النهائية من أهم الوسائل الغير مباشرة لقياس مدى تحقق مخرجات التعلم المستهدفة.
ثانيا-التحليل السنوي للإختبارات
أ- فحص الورقة الامتحانية
حيث يتم ذلك من خلال الاجراءات الآتية:
فحص كلاً من شكل ومضمون الورقة الإمتحانية من قِبل وحدة القياس والتقويم بالكلية و كذلك لجنة فحص معايير الورقة الامتحانية علي مستوي البرامج التعليمية. والتأكد من مدى ونطاق قياسها للمخرجات التعليمية المستهدفة بناءاً على معايير محددة و معتمدة واقتراح الاجراءات التصحيحية الللازمة.
*تقديم تقرير بنتيجة الفحص ومناقشتها في مجلس القسم و إخطار الممتحنين بتلك النتائج لاتخاذ الاجراءات التصحيحية اللازمة.
ب- تحليل نتائج الاختبارات
يتم رصد أي انحراف أو خلل في الإحصائيات الخاصة بالتقديرات و نسب النجاح الخاصة بكل مقرر وتقديم تغذية راجعة للأساتذة عن نتيجة تحليل النتائج الخاصة بمقرراتهم للاستعلام عن أسباب الخلل ومعالج، كزيادة نسبة الراسبين أو زيادة نسبة الحاصلين على تقدير ممتاز أو مقبول بصورة غير منطقية وذلك لضمان تحقيق المقرر للنتائج التعليمية المستهدفة منه.
مناقشة تقرير تحليل النتائج ومناقشتها في مجلس القسم وإخطار المعنيين لاتخاذ الاجراءات التصحيحية اللازمة.
ج- قياس رضا الطلاب عن الاختبارات
حيث يتم طرح استبيان سنوي على الطلاب لقياس مدى رضاهم عن الاختبارات بشكل شامل.
ثالثا -الممتحنين والمراجعين الخارجيين
*الممتحنين الخارجيين:
يتم الاستعانة بالممتحن الخارجي كأحد الأدوات الإضافية لتقويم مخرجات التعلم المستهدفة من البرنامج و لمزيد من الشفافية في عملية التقويم. يتم ادراج الممتحن الخارجي في الاختبار الشفهي لأحد المقررات الدراسية بالبرنامج.
-معايير اختيار الممتحن الخارجى:
*يجب ان لا يقل عن درجة استاذ مساعد من احد اعضاء هيئة التدريس فى التخصص البرنامج العلمي .
*لديه خبرة فى معايير الاختبارات وتقويم الطلاب.
*لديه القدرة على العمل فى فريق.
*لديه القدرة على التواصل الفعال.
*المراجعين الخارجيين يتم الاستعانة بهم في المراجعة الدورية لتوصيف البرنامج و المقررات وكذلك مراجعة مدى نجاح البرنامج في تحقيق أهدافه و المخرجات المستهدفة منه.
رابعا -قياس رضا المستفيدين من الخريجين وأصحاب الأعمال عن مهارات خريج البرنامج.
ويتم هذا القياس بوسائل مختلفة ومتنوعة تشمل الاستبانات، استطلاعات الراي، المقابلة الشخصية، الاجتماعات و اللقاءات وذلك لاستطلاع آرائهم في مدي اكتساب خريج البرنامج للمهارات العامة والمهنية.
خامسا -معدل توظيف خريجي البرنامج
يتم ذلك من خلال وحدة متابعة الخريجين بالكلية ومن خلال موقعها على مواقع التواصل الاجتماعى لتحقيق نوع من التواصل الفعال مع الخريجين.
و يمكن من خلال ما سبق تحديد اجراءات قياس مخرجات التعلم المستهدفة فيما يلي:
إجراءات قياس تحقق مخرجات التعلم المستهدفة من البرنامج:
*مراجعة نتائج الاختبارات ومعايير الورقة الامتحانية من قِبل وذلك لمراجعة مدى تحقق المخرجات المستهدفة.
*المتابعة الدقيقة لعملية التقويم وإعداد تقرير سنوى من وحدة القياس والتقويم لمجلس القسم العلمي بنتائج المراجعة، حيث يتم تضمين أجزاء منه في التقرير السنوي للبرنامج.
*مناقشة التقارير على مستوى المجالس الرسمية واتخاذ الإجراءات اللازمة.
*تغذية راجعة لأعضاء هيئة التدريس بشأن نتائج مراجعة الاختبارات.
*وجود ممتحن خارجي في الاختبارات الشفهية.
*يتم وضع 20% درجات أعمال السنة كالتالى 10% على الامتحان النصف فصلى (الميدتيرم) و 10% على الحضور والمشاركة.
*تقرير المراجع الداخلي والخارجي وتقارير المقررات.
*قياس رضا المستفيدين عن آداء خريجي البرنامج.
ثانياَ: مراجعة واستثمار نتائج نظام التقويم.
عند الانتهاء من تطبيق أدوات التقويم وتحليل نتائجها ومراجعتها يتم صياغة التقرير النهائي عن عملية تقويم المخرجات التعليمية على مستوى البرنامج أو القسم العلمي وبعد دراسة التقرير ومناقشة بنوده بالتفصيل، يقوم البرنامج العلمي بإعداد آلية محددة للاستفادة من هذه النتائج على أن يتم رفعها إلى مجلس القسم العلمي لاعتمادها. ويتم في تلك الآلية تلافي نقاط الضعف والقصور التي أشار إليها التقرير والتركيز على نقاط القوة لتحسين أداء القسم أو البرنامج العلمي.
استثمار نتائج نظام التقويم.
تستفيد من نتائج عملية تقويم المخرجات التعليمية جميع الأطراف المعنية بالعملية التعليمية داخل الجامعة أو المؤسسة التعليمية. وتشمل قائمة المستفيدين من تلك العملية الطلبة، أعضاء هيئة التدريس، القسم، الكلية، الجامعة. وفيما يلي عرض
موجز لكيفية استفادة كل طرف من هذه الأطراف:
أ- الطالـب:
– الطالب هو محور العملية التعليمية حسب خطة تقويم المخرجات التعليمية، كما أن تحقيق أي مخرج من مخرجات البرنامج العلمي يقاس بما يستطيع الطالب أداءه أو إنجازه بعد التخرج من البرنامج. من ذلك يمكن القول أن الطالب هو المستفيد الأول من عملية تقويم المخرجات التعليمية.
– الهدف الرئيس لعملية تقويم المخرجات التعليمية هو تحسين تعلّم الطالب وذلك بتحسين فعّالية البرنامج العلمي بشكل عام وتحسين أداء جميع العاملين فيه بشكل خاص مما ينعكس بشكل مباشر بالفائدة على الطالب.
– تتضمن عملية تقويم المخرجات التعليمية الكثير من الفعاليات والنشاطات التي تتطلب المشاركة الفعّالة من قبل الطالب كالامتحانات، والمقابلات، والاستجابة للاستبانات، وإنجاز المشاريع والتكليفات وغيرها. إن مجمل المشاركة في هذه الفعاليات يوفر خبرات تعليمية متميزة للطالب داخل برنامجه وضمن تخصصه، وهذه الخبرات ما كانت لتتوافر للطالب لولا تقويم المخرجات التعليمية. كما أن التغذية الراجعة التي يحصل عليها الطالب تفيده في تحديد ما يعرفه وما لا يعرفه وما يستطيع القيام به وما لا يستطيع .
– تنمى مشاركة الطالب في عملية تقويم المخرجات التعليمية الكثير من المهارات والاتجاهات الخاصة والتي قد لا تتوفر في فعاليات مشابهة ومنها القدرة على اتخاذ القرار، والتعامل الإيجابي مع الآخرين، وحسن إدارة الوقت، والمبادرة، والعمل التطوعي، والعمل الجماعي، وتنمية روح الانتماء والمسؤولية، وغيرها.
– توفر عملية تقويم المخرجات التعليمية قنوات اتصال عديدة ومفيدة بين الطالب من جهة، وقسمه العلمي وأعضاء هيئة التدريس من جهة أخرى، ويستمر هذا الاتصال حتى بعد تخرج الطالب من خلال متابعته في عمله أو في دراسته العليا عن طريق فعاليات أو أدوات عملية تقويم المخرجات التعليمية ومنها استبانة الخريجين، واستبانة جهات العمل بالإضافة إلى البيانات الوثائقية عن الخريجين وأحوالهم المهنية.
ب- عضو هيئة التدريـس:
يعتمد نجاح عملية تقويم المخرجات التعليمية للبرنامج العلمي على المشاركة الفعّالة والإيجابية لجميع أعضاء هيئة التدريس في جميع فعاليات وأنشطة وإجراءات عملية التقويم. وتحقق تلك المشاركة الكثير من الفوائد والإيجابيات لعضو هيئة التدريس، كما أنها تُفعّل من دوره في تحقيق أهداف ومخرجات القسم أو البرنامج العلمي، وفيما يلي عرض لأهم هذه الفوائد:
– زيادة صلة عضو هيئة التدريس ببرنامجه العلمي عن طريق توفير عملية منتظمة للمراجعة والتحليل، تبدأ بتحديد أهداف البرنامج وتنتهي بوضع مقترحات لتحسين وتطوير أداء البرنامج ثم متابعة ذلك.
– تسمح المشاركة في عملية التقويم لعضو هيئة التدريس بالاتصال بجهات وأفراد خارج القسم العلمي ممن لهم علاقة بما يقدمه القسم العلمي من برامج وما يطرحه من مقررات كالخريجين، وجهات العمل، وجهات الاعتماد الأكاديمي. ويعمل هذا الاتصال على زيادة فهم عضو هيئة التدريس لدوره مما يساعده في توجيه عمله نحو تحقيق فوائد أكبر.
– توضح عملية التقويم لعضو هيئة التدريس مدى مساهمة مقرراته التي يدرسها في تحقيق مخرجات البرنامج العلمي وتحديد أهمية الدور الذي يقوم به في البرنامج، وكيف أن أدوار أعضاء هيئة التدريس يجب أن تتكامل بشكل فعّال لتحقيق مخرجات البرنامج العلمي كوحدة كاملة.
– يستفيد عضو هيئة التدريس من التغذية الراجعة لعملية التقويم وخصوصاً نقاط الضعف والقوة عند طلبة القسم مما يساعده في تحديث وتطوير المحتوى العلمي للمقررات التي يدرّسها أو يشارك في تدريسها بطريقة علمية وبناءً على نتائج واقعية ودقيقة.
– يستفيد عضو هيئة التدريس من نتائج عملية التقويم في تعديل وتحسين وتطوير أساليب التدريس، وأساليب التقويم التي يستخدمها بشكل يجعل من تدريسه أكثر فعالية ومن أساليب تقويمه أكثر دقة وموضوعية. ويمكن في هذا المجال وبناءً على نتائج عملية التقويم عقد ورش عمل لأعضاء هيئة التدريس في مواضيع محددة تساعدهم في تطوير أساليب تدريسهم
وتحسين مهارات اتصالهم مع الطلبة.
– تُمكّن عملية تقويم المخرجات التعليمية عضو هيئة التدريس من تحديد الاتجاهات المستقبلية لتطوير عمله مهنياً وخصوصاً في مجالات التدريس، والتقويم وكذلك البحث العلمي، وذلك بالاعتماد على معلومات دقيقة وعلمية من عملية تقويم المخرجات التعليمية، ويُسهم ذلك في مساعدة عضو هيئة التدريس على إنجاز مهامه بمرونة وفعّالية تجعل من عمله أكثر متعة وفائدة.
ج- القسم العلمـــي:
تستطيع عملية تقويم المخرجات التعليمية الناجحة في البرنامج العلمي كشف وتحديد مواطن الضعف ومواطن القوة في ذلك البرنامج، بالإضافة إلى المساعدة في كشف وتحليل الظروف والأسباب التي تؤدي إلى تلك النتائج. ويمكن من خلال عملية التقويم تحليل جوانب القوة والضعف في مجالات كثيرة منها:
– أهداف القسم أو البرنامج ومخرجاته
– الخطة الدراسية للبرنامج (القسم) العلمي
– طرق التدريس وطرق التقويم المستخدمة
– التقدم العلمي للطالب
– المحتوى العلمي للمقررات الدراسية
– التدريب العملي
– الأنشطة اللاصفية
– الاستجابة لسوق العمل
– نظام الإرشاد الأكاديمي المستخدم
– البيئة الصفية
– تكنولوجيا التعليم
وبمعرفة ذلك يمكن للقسم العلمي وضع خطة لعلاج نقاط الضعف أو تلافيها وتعزيز نقاط القوة وزيادة وتأثيرها مما ينعكس إيجاباً على أداء وفعالية البرنامج العلمي. فعلى سبيل المثال قد يقرّر البرنامج العلمي استحداث مقررات جديدة أو إحداث تغير ما في الخطة الدراسية.
– توفّر عملية تقويم المخرجات التعليمية طريقة اتصال منتظمة وعلمية بالعالم الخارجي للجامعة وخاصة سوق العمل من حيث مدى توفر فرص عمل لخريجي البرنامج المعني، ومدى قدرة خريج الجامعة على المنافسة في ظل تناقص فرص العمل. وينعكس أثر ذلك على البرنامج العلمي فيُحسّن من خططه ومخرجاته بحيث يظلّ الخريج قادراً على العمل والتكيف مع الواقع دون أن تكون هناك فجوة بين ما يتعلمه في الجامعة وما يواجهه في الحياة العملية.
– يتأكد القسم (البرنامج) العلمي من خلال عملية تقويم المخرجات التعليمية من مدى ملائمة برامجه وخططه الدراسية لإعداد الطالب لاستكمال دراساته العليا. ويتم ذلك من خلال متابعة الخريجين الذين التحقوا ببرامج الدراسات العليا ومدى نجاحهم وتقدمهم في ذلك، وتحديد المهارات أو المعارف أو القدرات التي يحتاجون فيها إلى مزيد من الاهتمام والرعاية بحيث يتم تدارك ذلك في خطط البرنامج الدراسي ومدخلاته.
– توفر عملية تقويم المخرجات التعليمية معلومات عن الطلبة ككل وليس عن تحصيل الطالب بشكل منفرد. إن هذه المعلومات تُمكّن البرنامج من تحديد فيما إذا كان هناك تكامل للخبرات لدى الطلبة من خلال ما يتم تعلمه في مقررات البرنامج ونشاطاته وخبراته التربوية الأخرى، وتحدد كذلك كيفية نمو مجموعة الطلبة وتعلمها نتيجة لمرورها في الخبرات التعليمية التي وفرها البرنامج.
– تعتبر عملية تقويم المخرجات التعليمية مكوناً أساسياً في عملية المراجعة الدورية للبرنامج العلمي وتشمل هذه المراجعة عادة القيام بمراجعة ذاتية شاملة يجريها القسم أو البرنامج نفسه كل فترة زمنية وبشكل دوري، بحيث يتم جمع معلومات عن الطلبة وأعضاء هيئة التدريس والموارد البشرية والمادية والمناهج والخطط وغيرها.
وتختص عملية تقويم المخرجات التعليمية بتوفير المعلومات الضرورية حول عملية التعلّم ومدى تحقيق الطالب لمخرجات وأهداف القسم.
معيار أعضاء هيئة التدريس
الآليات المعتمدة لتقييم أداء أعضاء هيئة التدريس والهيئة المعاونة
تنحصر في الاعتماد على وسائل التواصل الألكترونية من إيميل مؤسسي وإيميل شخصي في التعامل الألكتروني معهم بجانب أرقامهم الهاتفية الشخصية وذلك في حالة التعرض لضرورة التعامل الألكتروني. حيث سهل ذلك متابعتهم ومتابعة استمرارية تعاملهم مع الطلاب الكترونيًا. كذلك هناك أليات للتقييم في البيئة الواقعية تشمل متابعة جداولهم الدراسية ومستوى سير العملية التعليمية على أكمل وجه. كذلك متابعة ما يتعلق بملف الارشاد الأكاديمي ما بين أعضاء هيئة التدريس والهيئة المعاونة والطلاب كذلك يتم متابعتهم في حالة تعرض الطلاب لمجال تدريبي معين ومدى تعاونهم مع الطلاب، بجانب أليات التقييم الجيدة لأداء أعضاء هيئة التدريس أو الهيئة المعاونة الفعال ، ومدى تقدمهم في بيئة النشر العلمي وكذلك أن يقدم البرنامج علماء كبار يشغلون مناصب هامة في اللجان العلمية للترقيات.
مقترحات عدد من الدورات المقدم للسادة أعضاء هيئة التدريس والهيئة والمعاونة ببرنامج علم الاجتماع وهي كالتالي:.
دروات خاصة بالتنشئة الأسرية.
دورات خاصة بالطفل.
دورة التحول الرقمي.
دورات خاصة بالتعامل مع ذوي الاحتياجات الخاصة.
دورة خاصة باستخدام برنامجSPSS في البحوث الاجتماعية.
مقترح سياسة التحفيز والمحاسبة الخاصة ببرنامج علم الاجتماع وهي على النحو التالي:
أولًا: سياسة التحفيز المتبعة لأعضاء هيئة التدريس والهيئة المعاونة:
تعتبر سياسية التحفيز من السياسات الهامة المتبعة لسير العملية التعليمية لأعضاء هيئة التدريس والهيئة المعاونة التي تقوم عليها الإدارة الناجحة وبناء عليه يتبع برنامج علم الاجتماع بكلية الآداب سياسات للتحفيز في إطار تشجيع المجتهد وإبراز الأداء المتميز لجميع العاملين في البرنامج سعياً للوصول بالبرنامج إلى أعلى درجة من الكفاءة والجودة، فقد تم تكريم بعض السادة من اعضاء هيئة التدريس والهيئة المعاونة نظير كفاءتهم في العمل.
وتعتمد سياسات التحفيز بالبرنامج على نظام التقييم المعتمد لأعضاء هيئة التدريس الذي يعتمد على تقييم الأنشطة التدريسية والطلابية والبحثية وأنشطة الجودة، وطبقا لقانون تنظيم الجامعات، واللوائح المنظمة، وقرارات المجلس الأعلي للجامعات تتمثل سياسات التحفيز المطبقة على أعضاء هيئة التدريس والهيئة المعاونة في نظام ربط الزيادات المالية بجودة الأداء، ويتم تكريم الأعضاء المتميزين عن العام الدراسي المحدد بشهادات تقدير.
وتم اقتراح سياسة تحفيزية كالأتي:
تكريم أعضاء هيئة التدريس والهيئة المعاونة الأكثر مشاركة في حضور أو تنظيم أو إعداد فعاليات علمية مختلفة في التخصص (مؤتمرات، ندوات، ورش عمل) كل فصل دراسي.
تكريم أعضاء هيئة التدريس والهيئة المعاونة الأكثر مشاركة في فعاليات الكلية أو الجامعة (من حيث الحضور أو المشاركة في التنظيم أو الإعداد لندوات وورش عمل).
تكريم أعضاء هيئة التدريس والهيئة المعاونة الأكثر مشاركة في حضور أو إعداد فعاليات خاصة بالمجتمع المدني (مؤتمرات، ندوات، ورش عمل) كل فصل دراسي.
تكريم أعضاء هيئة التدريس والهيئة المعاونة الأكثر التزاما بأوقات المحاضرات والسكاشن كل فصل دراسي.
تكريم أعضاء هيئة التدريس والهيئة المعاونة الذين قاموا بنشر أكثر عدد من الأبحاث العلمية خلال عام دراسي.
تكريم أعضاء هيئة التدريس والهيئة المعاونة الذين قاموا بنشر أبحاث علمية أخذت جوائز أو تكريم في مؤتمرات علمية.
وهذا التكريم الذي سوف يطبقه البرنامج قد يشمل شهادات تقدير لأعضاء هيئة التدريس أو الهيئة المعاونة أو مبالغ مالية أو هدايا عينية.
ثانيًا: وسائل المحاسبة:
يتم اتباع العديد من الوسائل للمحاسبة للسادة أعضاء هيئة التدريس والهيئة المعاونة على النحو التالي:
استدعاء العضو المخطئ وذلك لمعرفة السبب وراء ارتكابه للخطأ.
فى حالة وجود شكوى مقدمة في حق أي عضو هيئة تدريس أو عضو معاون يتم التحقيق في صحة هذه الشكوى وجديتها من قبل رئيس القسم ويتم اتخاذ اللازم لرد الحقوق إلى أصحابها بالطرق الودية ثم القانونية إذا لزم الأمر.
الاستناد إلى قانزن تنظيم الجامعات في محاسبة أعضاء هيئة التدريس أو الهيئة المعاونة.
معيار التعزيز والتطوير
خطة التعزيز والتطوير
مقدمة :
تتناول الخطة مقترحات التعزيز والتطوير من خلال مجموعة من المجالات الرئيسية وآليات التنفيذ والوقت المستغرق في التنفيذ إلى جانب المسئول عن التنفيذ, ومؤشرات المتابعة وتقييم الآداء، والميزانية اللازمة للتنفيذ. وذلك إيمانا من أعضاء البرنامج بالقدرة على تحقيق الأفضل والسعي الدائم والمستمر نحو تعزيز نقاط القوة وتحسين نقاط الضعف رغبة في الوصول بخريج البرنامج إلى مستوى أفضل والمنافسة في سوق العمل، في ضوء رؤية ورسالة وأهداف البرنامج.
وضعت الخطة بناءً على :
تحليل نتائج استبيانات الطلاب.
تحليل نتائج استبيانات أعضاء هيئة التدريس.
مراجعة قرارات مجالس الكلية.
الرسالة والرؤية والأهداف الإستراتيجية.
الأطراف المشاركة في إعداد خطة التطوير والتعزيز:
أعضاء هيئة التدريس والهيئة المعاونة
لجنة الجودة بالبرنامج
الطلاب
الأطراف المجتمعية
المجالات الأساسية للتعزيز والتطوير:
رسالة وأهداف البرنامج
قيادة وتنظيم البرنامج
الموارد المالية والتسهيلات المادية الداعمة
المعايير الأكاديمية للبرنامج.
تصميم البرنامج.
الطلاب.
أعضاء هيئة التدريس والهيئة المعاونة.
التعليم والتعلم.
تقويم مخرجات التعلم
مؤشرات النجاح
رسالة وأهداف البرنامج:
مقترحات التطوير والتعزيز | آليا ت التنفيذ | التوقيت | مسئولية التنفيذ | مؤشرات المتابعة وتقييم الأداء | الميزانية |
– نشر الوعي المستمر بالرؤية والرسالة و أهداف البرنامج | – عقد ندوات توعية لمختلف الفئات بالكلية | بداية كل عام دراسي | – الفريق التنفيذي لمعيار رسالة و أهداف البرنامج | – زيادة نسبة الوعي بالرؤية والرسالة و أهداف البرنامج لمختلف الفئات بالكلية. | لا يوجد |
– دراسات مقارنة بين برنامج الشعبة القائم بالكلية ونظرائها على المستوى المحلى لتحديد سمات التميز بالبرنامج. | – لقاءات و اجتماعات و استبيانات– تحليل النتائج– إعداد تقرير الدراسة واعتمادها | بداية كل عام دراسي | – الفريق التنفيذي لمعيار رسالة و أهداف البرنامج. | – وجود الدراسة و سمات تميز معتمدة. | لا يوجد |
قيادة و تنظيم البرنامج
مقترحات التعزيز والتطوير | آليا ت التنفيذ | التوقيت | مسئولية التنفيذ | مؤشرات المتابعة وتقييم الأداء | الميزانية |
– مراجعة و تحديث لائحة البرنامج | – لقاءات و اجتماعات واستبيانات– مقترحات التحسين– اعتماد مقترحات التحسين | 2021-2023 | مجلس إدارة البرنامج | – القرار التنفيذي لاعتماد مقترحات تطوير و تحديث اللائحة. | لا يوجد |
تطبيق معايير اختيار القيادات الأكاديمية | – تطبيق المعايير عند اختيار القيادات– اجتياز القيادات الأكاديمية دورات خاصة بالتنمية الإدارية | 2021-2022 | – مجلس إدارة البرنامج | – قيادات تم اختيارها حسب المعايير.– زيادة عدد الحاصلين على هذه الدورات. | لا يوجد |
– التقييم الدوري لأداء القيادات الاكاديمية للبرنامج | – طرح استبيانات لتقييم الاداء– تحليل نتائج الاستبيانات– إرسال نتائج التقييم للفئات المستهدفة | نهاية كل عام دراسي | – أعضاء هيئة التدريس | – تقارير تقييم الأداء | لا يوجد |
– مراجعة و تحديث الهيكل التنظيمي للبرنامج | – تكليف فريق عمل للتحديث بصفة دورية سنويا.– ادراج منسق للطلاب الوافدين– ادراج منسق للإرشاد الاكاديمي | بداية كل عام دراسي | – مجلس إدارة البرنامج. | – وجود هيكل تنظيمي محدث. | لا يوجد |
– برامج تدريبية لتنمية قدرات الجهاز الإداري | – للتحديث بصفة دورية سنويا بناءً علي حصر الاحتياجات التدريبية– تنفيذ الخطة التدريبية– قياس أثر التدريب | بداية كل عام دراسي | – منسق معيار الجهاز الإداري– مدير عام الكلية | – وجود خطة تدريبية محدثة– تقارير عن أثر التدريب | لا يوجد |
– التحديث الدوري لقواعد بيانات البرنامج و الموقع الالكتروني للكلية | – التحديث الدوري للمعلومات المتوفرة عن الكلية– تحديث كتيبات أدلة لطلاب– تخصيص فريق عمل مسئول عن موقع البرنامج– ربط موقع البرنامج بموقع الكلية و موقع الجامعة بشكل فعال | – بشكل دوري | – لجنة تحديث الموقع الإلكتروني | – توافر بيانات حديثة على موقع الكلية وفى كتيبات أدلة الطلاب.– زيادة عدد الزائرين اليومي للموقع. | لا يوجد |
– تشكيل لجنة لمراجعة و تطوير البرنامج | – تشكيل لجنة من ذوي الخبرة و الكفاءة | – بشكل دوري | – مجلس إدارة البرنامج | – تشكيل معتمد للجنة ومحاضر | لا يوجد |
– البرنامج محددة السلطات و المسئوليات | – لدراسة الية تطوير البرنامج– -تحديد السلطات و المسئوليات المخولة للجنة | – دوريا | – | – اجتماعات و مقترحات تطوير و تحديث للبرنامج. | لا يوجد |
التسهيلات المادية الداعمة للعملية التعليمية وإدارة الموارد المالية والاقتصادية:
مقترحات التطوير والتعزيز | آليا ت التنفيذ | التوقيت | مسئولية التنفيذ | مؤشرات المتابعة وتقييم الأداء | الميزانية |
– استمرار تطوير مدرجات ومعامل القسم | – تحديث المدرجات و معامل الحاسب الالى بتركيب وصلات إنترنت وأجهزة تكييف– تركيب ستائر و أجهزة داتا شو بالمدرجات و المعامل و أنظمة الصوت | وقت الاحتياج | مجلس إدارة البرنامجالإدارة الهندسية بالكلية | – توافر الوسائل التعليمية بالمعامل و المدرجات و التنسيق الداخلى للبرنامج | |
– مراجعة اللائحة المالية للبرنامج و زيادة التمويل للبرنامج لتحقيق رسالة و أهداف البرنامج | – مراجعة اللائحة المالية– تحديد بنود أوجه الصرف و الانفاق– تحديد مصادر التمويل | وقت الاحتياج | لجنة الموارد المالية بالبرنامج | – لائحة مالية محدثة– التقارير الدورية للجنة الموارد المالية |
المعايير الأكاديمية:
مقترحات التطوير والتعزيز | آليا ت التنفيذ | التوقيت | مسئولية التنفيذ | مؤشرات المتابعة وتقييم الأداء | الميزانية |
الاستمرار في نشر الوعي لأعضاء هيئة التدريس والهيئة المعاونة و الطلاب الجدد بالمعايير الأكاديمية | – عقد ندوات ولقاءات و ورش عمل عن المعايير الأكاديمية | دورياً | – فريق المعايير الأكاديمية | – توافر قائمة بالندوات وأسماء المشاركين | لا يوجد |
– متابعة تطبيق المعايير الاكاديمية | – تشكيل لجنة لمراجعة و تطوير البرنامج تلتزم بتطبيق المعايير الاكاديمية في توصيف البرنامج | دوريا | – أعضاء لجنة مراجعة و تطوير البرنامج | – اعتماد محاضر اللجنة بمجلس القسم |
تصميم البرامج:
مقترحات التطوير والتعزيز | آليا ت التنفيذ | التوقيت | مسئولية التنفيذ | مؤشرات المتابعة وتقييم الأداء | الميزانية |
– التدريب المستمر على توصيف وتقرير البرنامج والمقررات الدراسية. | – عقد دورات تدريبية وورش عمل | دورياً | – فريق متابعة التوصيفات بالبرنامج | – توافر توصيفات المقررات الدراسية– توافر تقارير المقررات الدراسية– توافر مصفوفة المقررات الدراسية | لا يوجد |
المراجعة الخارجية للمقررات و البرامج الدراسية | – إرسال البرنامج والمقررات الدراسية للمراجعة الخارجية | دوريا | – رئيس مجلس القسم.– رئيس لجنة الجودة بالبرنامج. | – وجود تقارير المراجعين الخارجيين | |
– دراسة تقرير المراجع الخارجي للمقررات بمجلس القسم و الملاحظات الواردة بتقرير المراجع الخارجي للبرنامج | 3/2023- 9/2023 | – رئيس مجلس القسم.– رئيس لجنة الجودة بالبرنامج. | – عرض تقرير المراجع ومناقشته واعتماده واتخاذ إجراءات تصحيحية إن لزم الأمر بمجلس القسم | ——- |
الطلاب:
مقترحات التطوير والتعزيز | آليا ت التنفيذ | التوقيت | مسئولية التنفيذ | مؤشرات المتابعة وتقييم الأداء | الميزانية |
– تفعيل الارشاد الاكاديمي. | – اجتماعات دورية مع المرشدين الأكاديميين لطلاب البرنامج | بداية كل عام دراسي | – منسق البرنامج | – الإعلان عن أسماء المشرفين وأماكن وأوقات تواجدهم على موقع الكلية وفى لوحات الطلاب | ——— |
– ورش عمل للمرشدين الأكاديميين للتوعية بالمهام الخاصة بالطلاب ونظام الدراسة بالساعات المعتمدة و اجراءات التسجيل الالكترونية للطلاب | – وحدة التدريب بوحدة إدارة الجودة | – سجلات حضور الطلاب– النتائج الايجابية لزيادة الوعي و الرضا و الاستفادة من نظام الإشراف الأكاديمي | |||
– مراجعة لملفات الطلاب و الانجاز وملفات المرشد و دورية عقد اللقاءات مع الطلاب | – منسق برنامج الشعبة– منسق الجودة بالبرنامج | – توافر التقارير الدورية ومحاضر الاجتماعات والإجراءات التصحيحية | ——— | ||
– قياس رضا الطلاب عن أداء المرشد الأكاديمي. | – منسق الجودة بالبرنامج | – النسبة المئوية لرضا الطلاب عن الارشاد الأكاديمي. | |||
– برامح رعاية الطلاب المتعثرين | – تحديد الطلاب المتعثرين للبرنامج | بشكل دوري | – وكيل الكلية لشئون التعليم والطلاب– منسق البرنامج | – انخفاض نسبة الطلاب المتعثرين– تحسن النسب المئوية للنجاح | ———– |
– طرح الامتحانات الدورية للاكتشاف المبكر للتعثر وسهولة معالجته. | – أعضاء هيئة التدريس المشاركين بالبرنامج | ||||
– دعم أعضاء هيئة التدريس للطلاب المتعثرين من خلال الساعات المكتبية المتاحة | – أعضاء هيئة التدريس المشاركين بالبرنامج | ||||
– جذب وتشجيع أعضاء هيئة التدريس والطلاب على ممارسة الأنشطة. | – إعلان أسماء وصور الطلاب المتميزين بالأنشطة.– تكريم الطلاب المتميزين في الأنشطة. | بداية كل عام دراس جديد | – فريق معيار الطلاب | – وجود إعلان بأسماء وصور الطلاب– حفل ختام العام الدراسى | |
– تحديث نظام التعامل مع التظلمات والشكاوى | – ممارسة أعمال لجنة الشكاوى والمقترحات | دوريا | – رئيس مجلس القسم– رئيس لجنة التعامل مع الشكاوى و التظلمات | – تقارير المتابعة عن فتح صناديق الشكاوى وفحص الشكاوى الموجودة بها واتخاذ الإجراءات التصحيحية | |
– قياس رضا الطلاب | – استبيانات لقياس رضا الطلاب عن سياسات القبول و التحويل و الارشاد الاكاديمي وأساليب التعليم و التعلم و التسهيلات المادية الداعمة و التدريب الميداني و طرق التقويم | دوريا | – منسقي الجودة بالبرنامج | – الاجراءات التصحيحية لنتائج الاستبيانات |
أعضاء هيئة التدريس:
مقترحات التطوير والتعزيز | آليا ت التنفيذ | التوقيت | مسئولية التنفيذ | مؤشرات المتابعة وتقييم الأداء | الميزانية |
– تنمية قدرات ومهارات أعضاء هيئة التدريس والهيئة المعاونة | – تحديث و مراجعة خطة التدريب بناءً على حصر الاحتياجات التدريبية– عمل دورات تدريبية– تقييم فاعلية التدريب | دوريا | – فريق معيار أعضاء هيئة التدريس | – خطة تدريبية معتمدة– كشوف حضور الدورات ونماذج من الشهادات– نتائج تحليل الاستبيانات وتحليلها | ———– |
– تقييم اداء أعضاء هيئة التدريس | – طرح نماذج تقييم الاداء الذاتي لأعضاء هيئة التدريس.– طرح نماذج تقييم الاداء من قبل رئيس مجلس القسم.– طرح نماذج تقييم الطلاب للمحاضرين | دوريا | – فريق معيار أعضاء هيئة التدريس | – تقارير تقييم الاداء | |
– مراجعة آليات المحاسبة والمساءلة | – اجتماعات مع أعضاء هيئة التدريس و الهيئة المعاونة للتعريف بهذه الآليات. | دوري | – رئيس مجلس القسم– فريق معيار أعضاء هيئة التدريس | – زيادة الوعى لدى أعضاء هيئة التدريس والهيئة المعاونة بهذه الآليات | |
– قياس الرضا الوظيفي لأعضاء هيئة التدريس والهيئة المعاونة | – طرح الاستبيانات– عرض ومناقشة النتائج واتخاذ الإجراءات التصحيحية المناسبة | نهاية كل عام دراسي | – الفريق التنفيذي لمعيار أعضاء هيئة التدريس | – نتائج تحليل الاستبيان وزيادة رضا أعضاء هيئة التدريس والهيئة المعاونة | ——— |
– اعداد الية لتعزيز المشاركة في اللجان النوعية بالكلية | – تحديد الفئات المشاركة في اللجان النوعية و الترتيب الزمنى للاشتراك | دوريا | – رئيس مجلس القسم | – وجود الية معتمدة للمشاركة في اللجان النوعية |
التعليم والتعلم:
مقترحات التطوير والتعزيز | آليا ت التنفيذ | التوقيت | مسئولية التنفيذ | مؤشرات المتابعة وتقييم الأداء | الميزانية |
– مراجعة استراتيجية التعليم و التعلم في ضوء نتائج الامتحانات | – مراجعة سياسات التعليم و التعلم في ضوء نتائج بعض الامتحانات– تحليل نتائج استبيانات تقييم المقررات الدراسية و بناء علية يتم مراجعة سياسات التعليم و التعلم– عقد لقاءات و اجتماعات دورية لاعضاء هيئة التدريس و الهيئة المعاونة لمراجعة سياسات التعليم و التعلم– تحليل استطلاعات رأى أعضاء هيئة التدريس و الهيئة المعاونة حول سياسات التعليم و التعلم | دوريا | – فريق معيار التعليم و التعلم | – الإجراءات التصحيحية لتطوير استراتيجية التعليم و التعلم | ——— |
– تطوير طرق التدريس والتعلم | – عقد ورش عمل لتدريب أعضاء هيئة التدريس على استخدام أنماط حديثة في التعليم والتعلموتشجيع التعلم الذاتي و المقررات الالكترونية | دوريا | – فريق التعليم و التعلم و المعايير الأكاديمية و التعليمية | – سجلات حضور ورش العمل التدريبية– توافر قوائم بأنماط التعلم الغير تقليدي– حوافز معنوية لمن قاموا بطرق مستحدثة | |
– التدريب الميداني للطلاب– . | – مراجعة توصيف التدريب الميداني وفقاً لمخرجات التعلم المستهدفة. | دوريا | – وكيل الكلية لشئون التعليم والطلاب ومنسقالبرامج التعليمية. | – وجود توصيف موثق ومعتمد للتدريب الميداني. | |
– تطبيق آليات متابعة التدريب الميداني للطلاب باستمرار. | دوريا | – أعضاء هيئة التدريس و الهيئة المعاونة المشرفين على التدريب.– جهات التدريب الخارجية– الطلاب. | – التقارير الواردة من المشرفين على التدريب وجهات التدريب الخارجية.– تقارير الطلاب– متابعة احتياجات جهات التدريب للطلاب | ——— | |
– التقييم المستمر لكفاءة التدريب وتحقيقه لأهداف البرنامج وصقل لمهارات الطلاب من قبل المشرفين علي التدريب والاطراف المشاركة والطلاب. | دوريا | ||||
– تطوير وتحسين الأداء في مجال التعليم والتعلم | – استقصاء الآراء وقياس رضا الطلاب– اتخاذ إجراءات تصحيحية لاستمرار تطوير وتحسين الأداء | 1/2021- 9/2023 | – فريق معيار التعليم و التعلم | – نتائج تحليل الاستبيانات و الإجراءات التصحيحية المتخذة |
تقويم مخرجات التعلم:
مقترحات للتعزيز والتطوير | آليا ت التنفيذ | التوقيت | مسئولية التنفيذ | مؤشرات المتابعة وتقييم الأداء | الميزانية |
– قياس مخرجات التعلم المستهدفة لمقررات البرنامج. | – ورش عمل تدريبية لأعضاء هيئة التدريس علي الية قياس تحقيق مخرجات التعلم المستهدفة لمقررات البرنامج. | دوريا | – فريق معيار تقويم مخرجات التعليم | – نماذج تطبيقية من نسب تحقق مخرجات التعلم المستهدفة للمقررات. | لا يوجد |
10- مؤشرات النجاح
مقترحات للتعزيز والتطوير | آليا ت التنفيذ | التوقيت | مسئولية التنفيذ | مؤشرات المتابعة وتقييم الأداء | الميزانية |
– معدلات التخرج من البرنامج | – حصر معدلات التخرج | بداية كل عام دراسي | – فريق معيار مؤشرات النجاح | – إحصائيات معدلات التخرج سنويا من البرنامج | لا يوجد |
– معدل التحويل من البرنامج | – حصر عدد المحولين من البرنامج | بداية كل عام دراسي | – فريق معيار مؤشرات النجاح | – إحصائية أعداد الطلاب المحولين من البرنامج | |
– معدلات التسجيل في الدراسات العليا من خريجي البرنامج( الماجستير – الدكتوراة ) | – إحصائيات التسجيل في الدراسات العليا من خريجي البرنامج | بداية كل عام دراسي | – فريق معيار مؤشرات النجاح | – مؤشرات زيادة معدل التسجيل في الدراسات العليا من خريجي البرنامج |


